HOME   LIST
‹–   –›

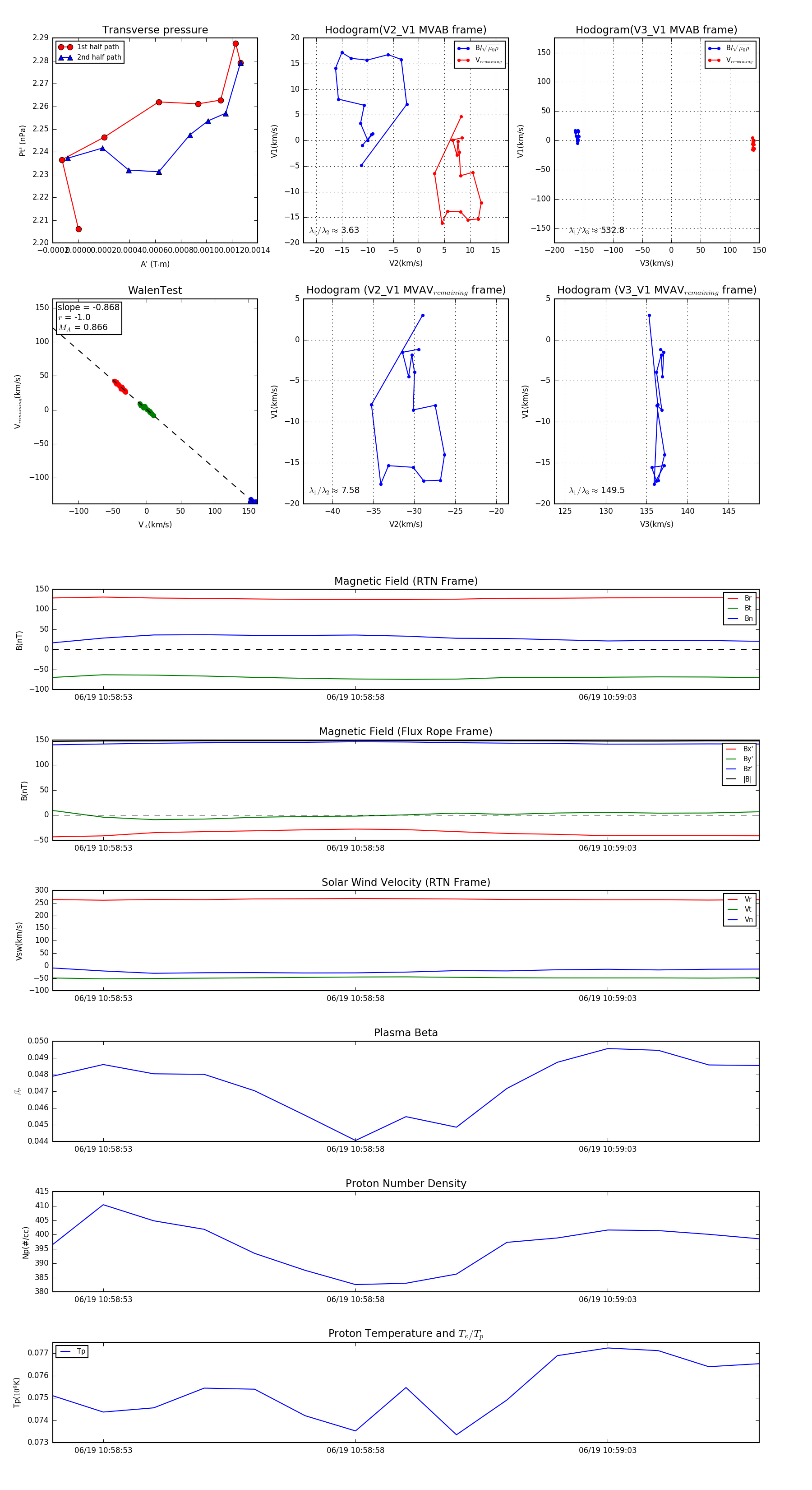
Flux Rope in 2023

Flux Rope Event 2023-06-19 10:58:52 ~ 2023-06-19 10:59:06 (15 seconds)


plot