HOME   LIST
‹–   –›

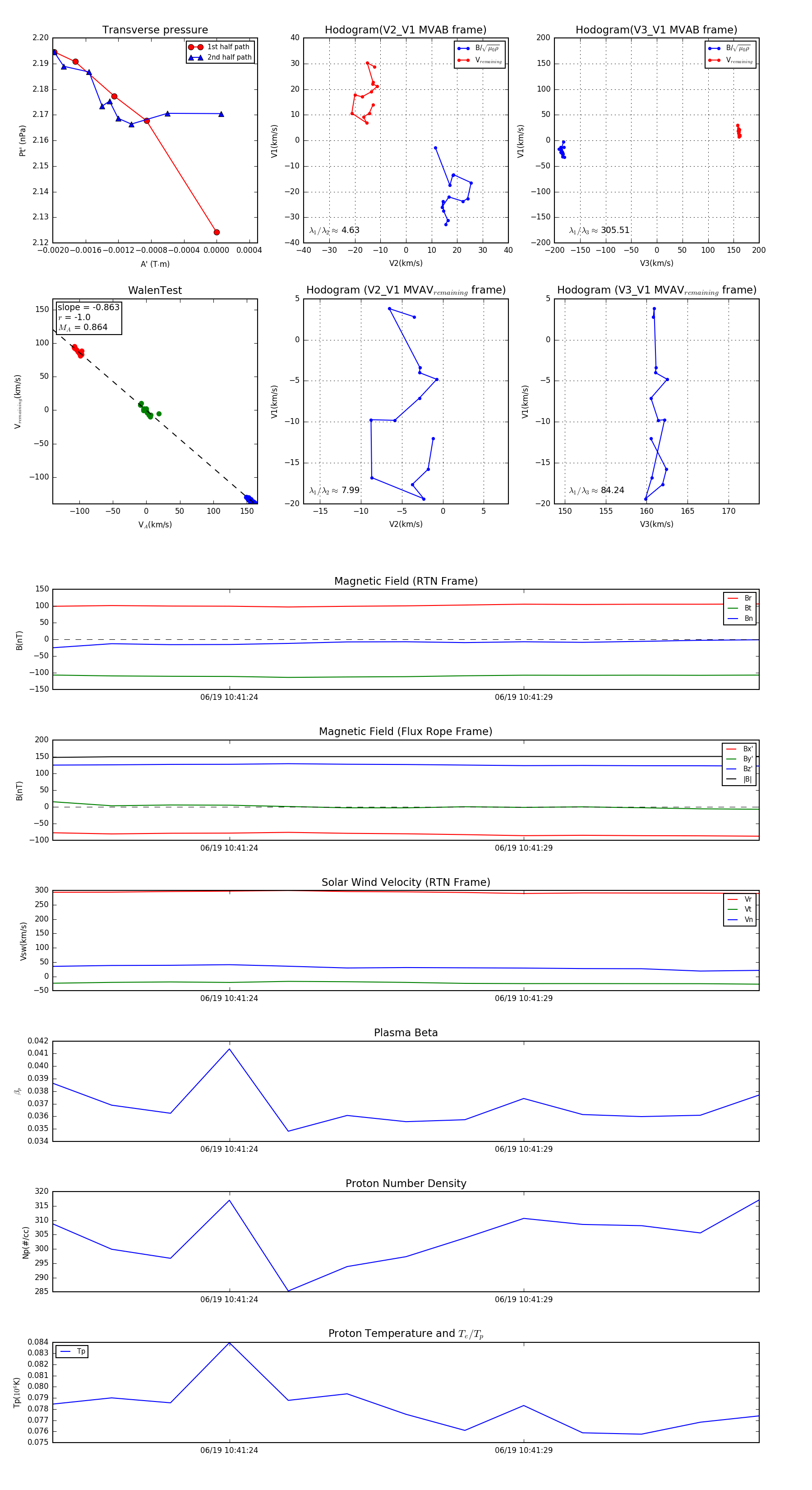
Flux Rope in 2023

Flux Rope Event 2023-06-19 10:41:21 ~ 2023-06-19 10:41:33 (13 seconds)


plot