HOME   LIST
‹–   –›

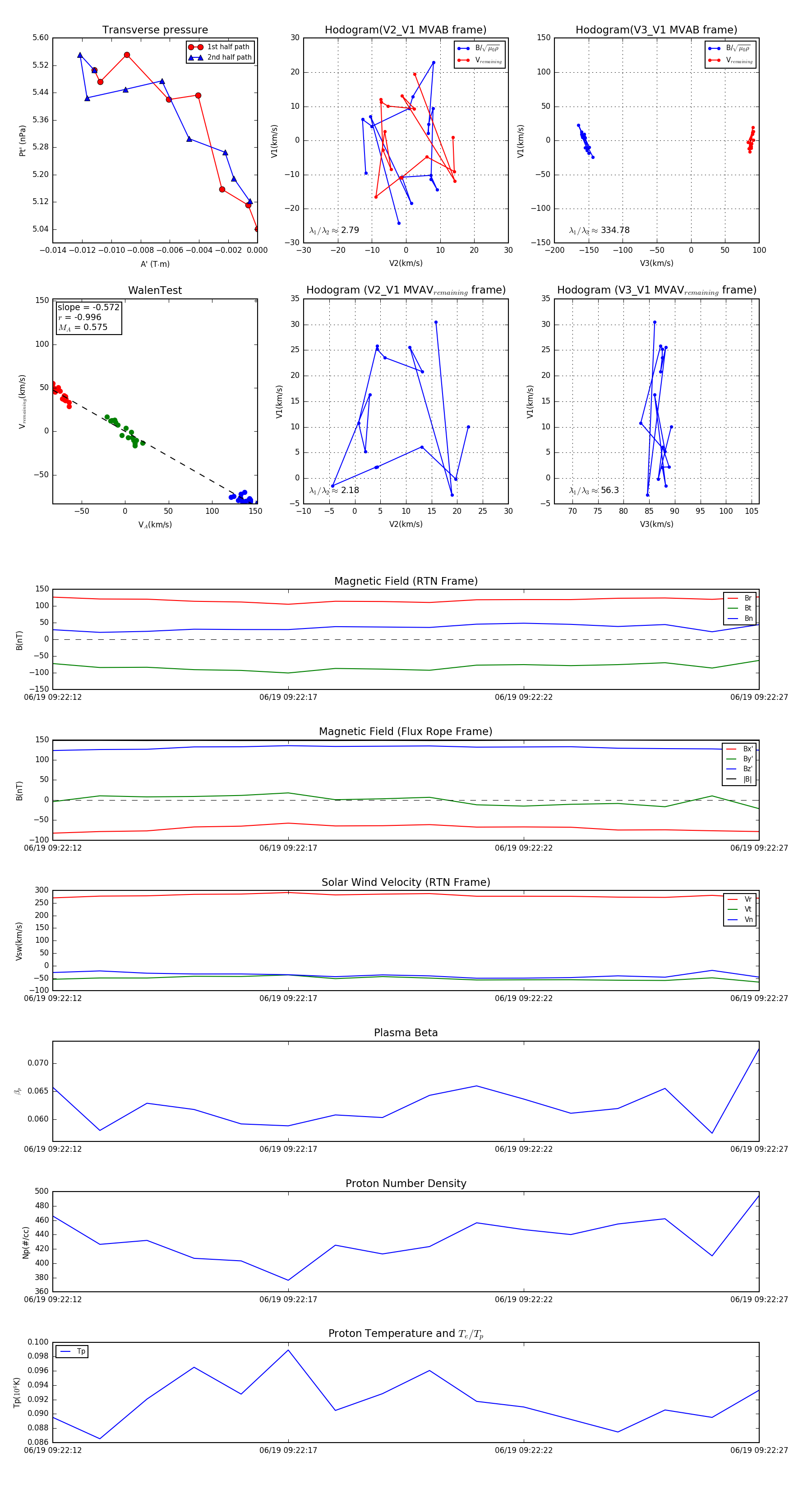
Flux Rope in 2023

Flux Rope Event 2023-06-19 09:22:12 ~ 2023-06-19 09:22:27 (16 seconds)


plot