HOME   LIST
‹–   –›

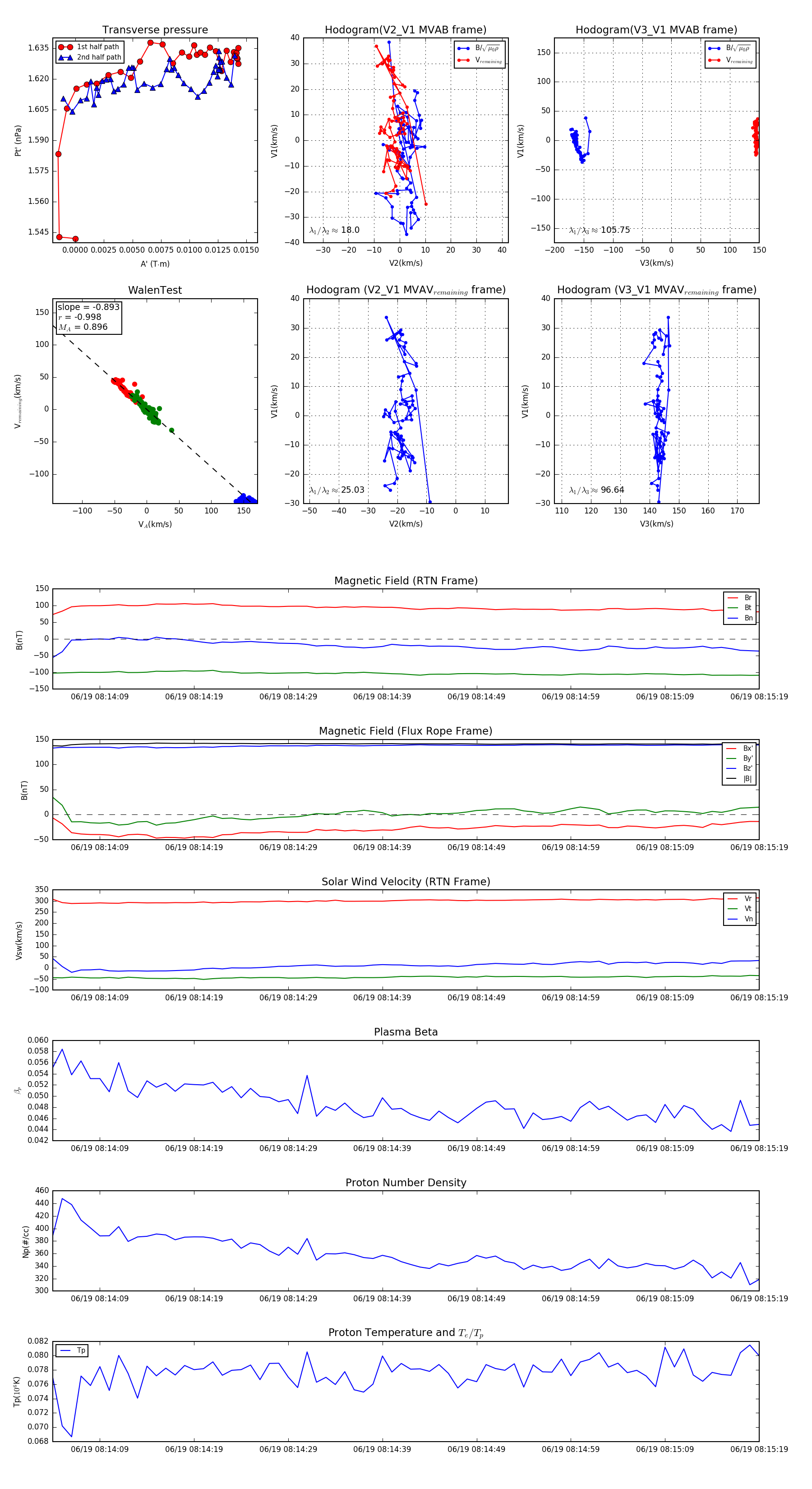
Flux Rope in 2023

Flux Rope Event 2023-06-19 08:14:04 ~ 2023-06-19 08:15:19 (76 seconds)


plot