HOME   LIST
‹–   –›

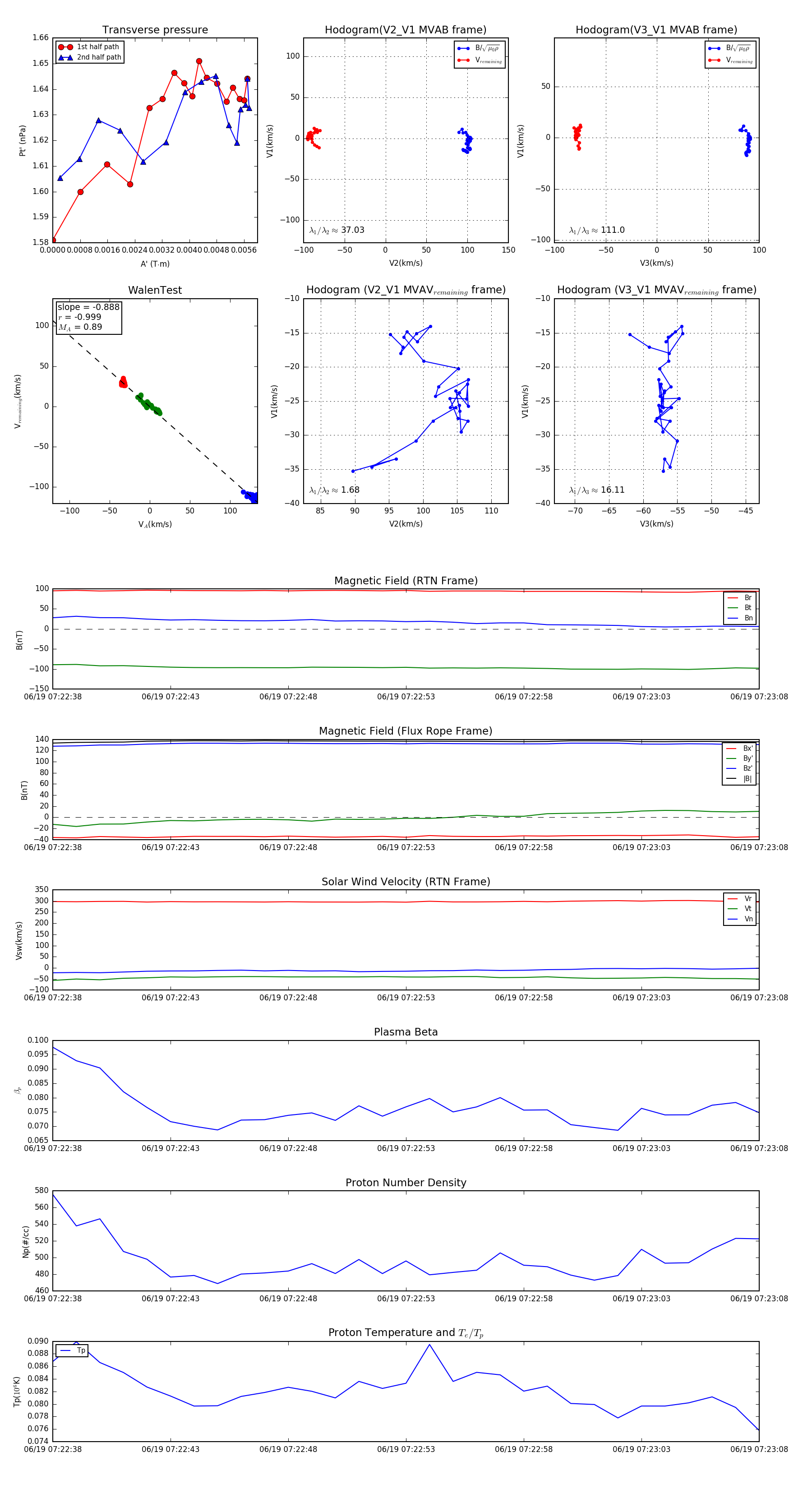
Flux Rope in 2023

Flux Rope Event 2023-06-19 07:22:38 ~ 2023-06-19 07:23:08 (31 seconds)


plot