HOME   LIST
‹–   –›

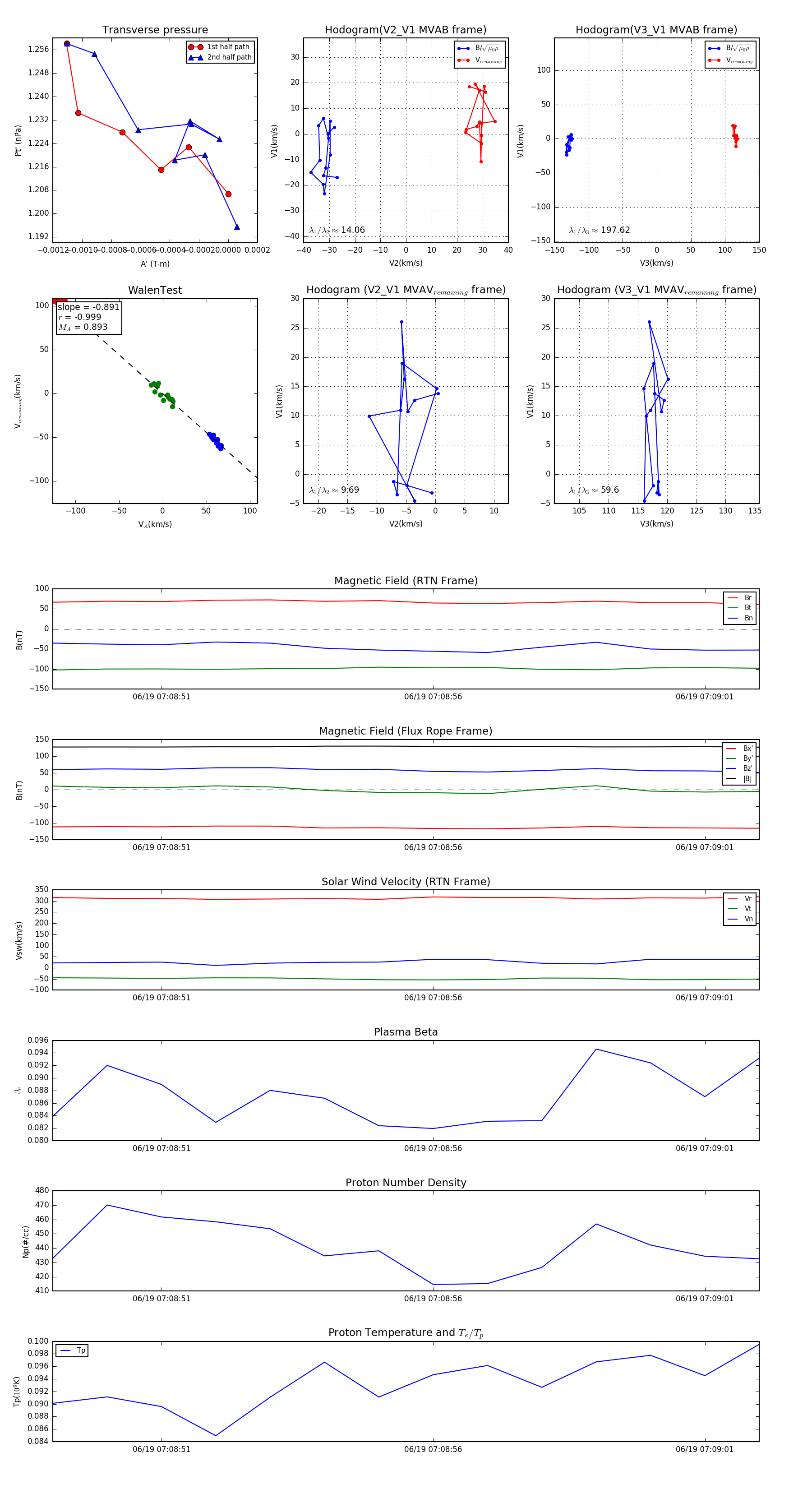
Flux Rope in 2023

Flux Rope Event 2023-06-19 07:08:49 ~ 2023-06-19 07:09:02 (14 seconds)


plot