HOME   LIST
‹–   –›

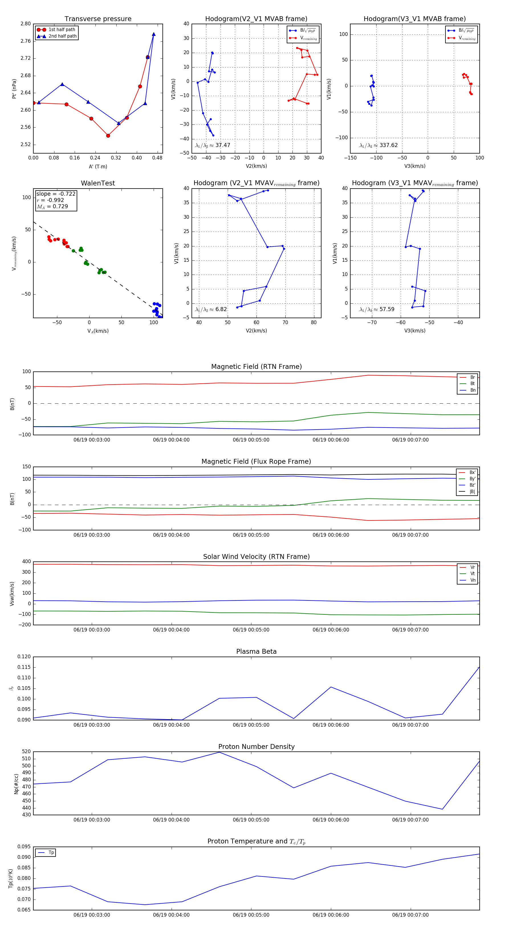
Flux Rope in 2023

Flux Rope Event 2023-06-19 00:02:16 ~ 2023-06-19 00:07:52 (337 seconds)


plot