HOME   LIST
‹–   –›

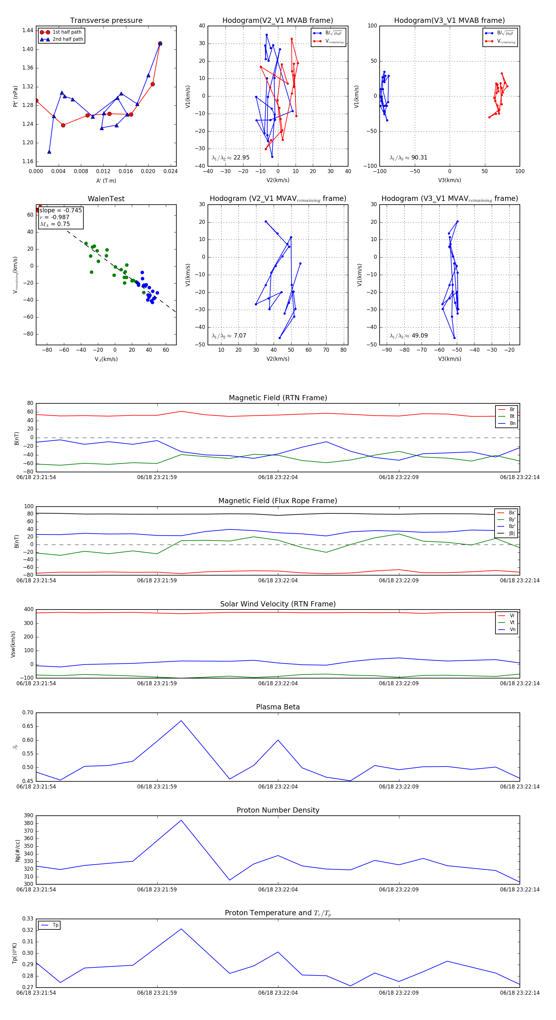
Flux Rope in 2023

Flux Rope Event 2023-06-18 23:21:54 ~ 2023-06-18 23:22:14 (21 seconds)


plot