HOME   LIST
‹–   –›

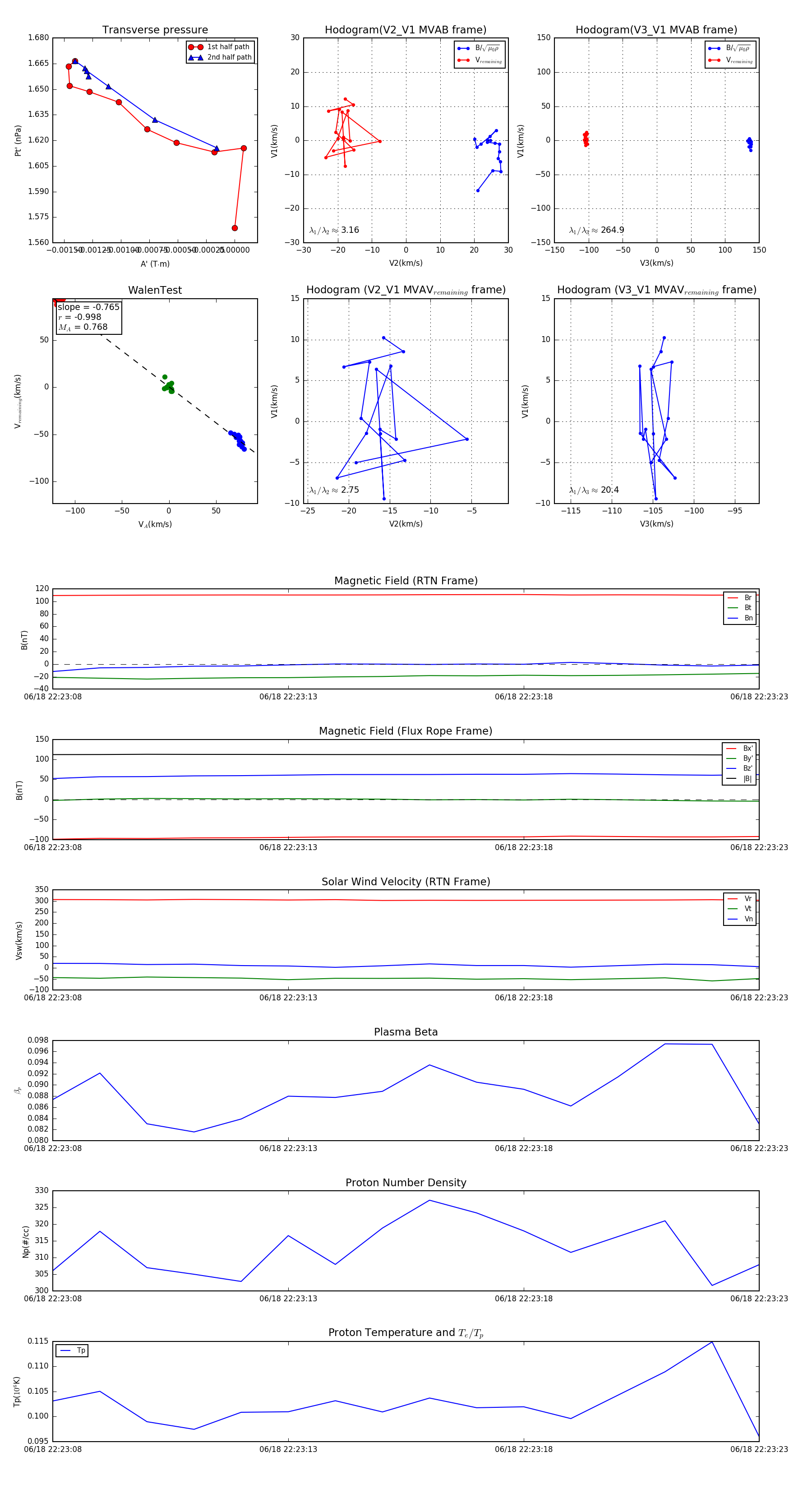
Flux Rope in 2023

Flux Rope Event 2023-06-18 22:23:08 ~ 2023-06-18 22:23:23 (16 seconds)


plot