HOME   LIST
‹–   –›

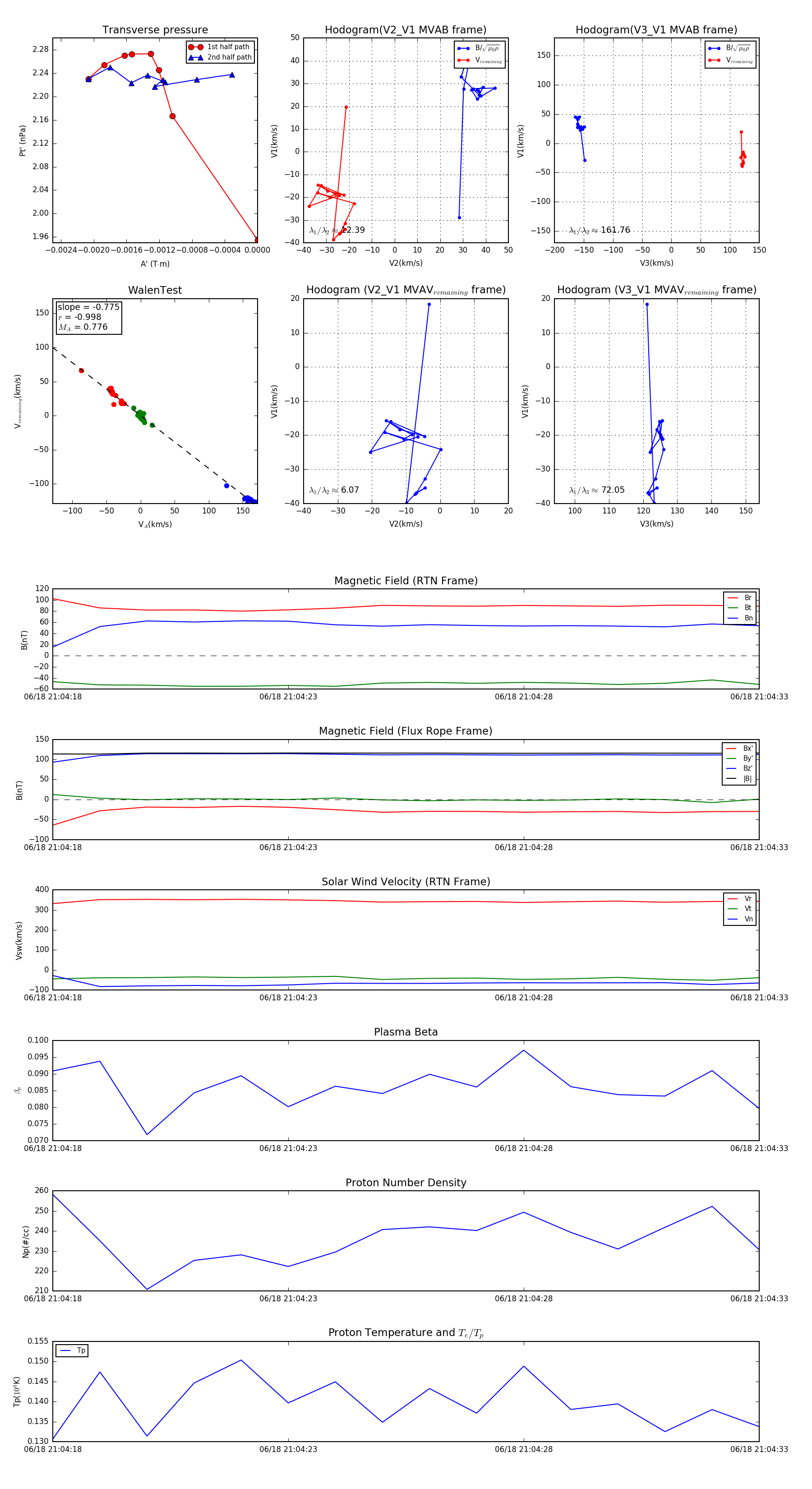
Flux Rope in 2023

Flux Rope Event 2023-06-18 21:04:18 ~ 2023-06-18 21:04:33 (16 seconds)


plot