HOME   LIST
‹–   –›

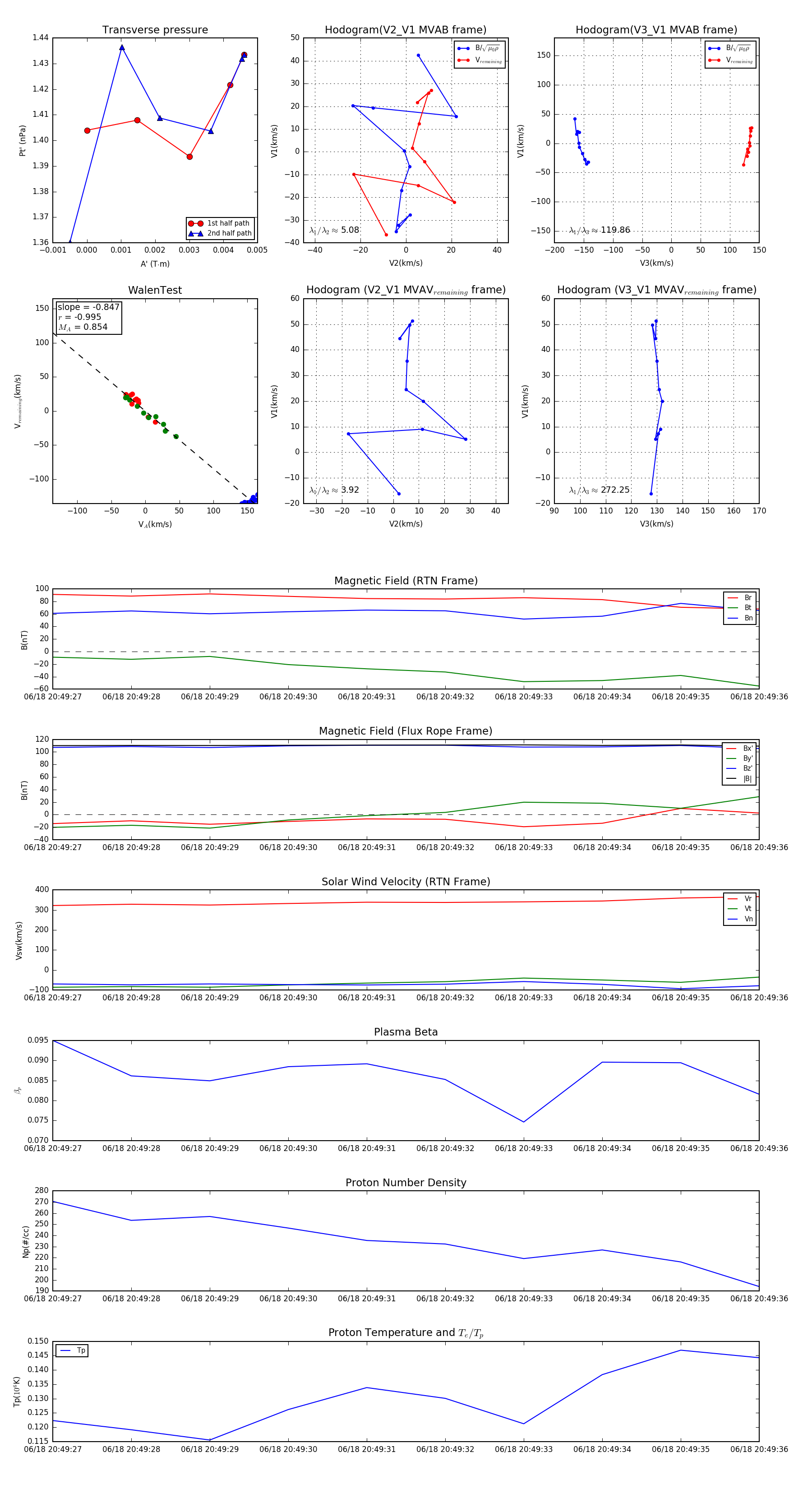
Flux Rope in 2023

Flux Rope Event 2023-06-18 20:49:27 ~ 2023-06-18 20:49:36 (10 seconds)


plot