HOME   LIST
‹–   –›

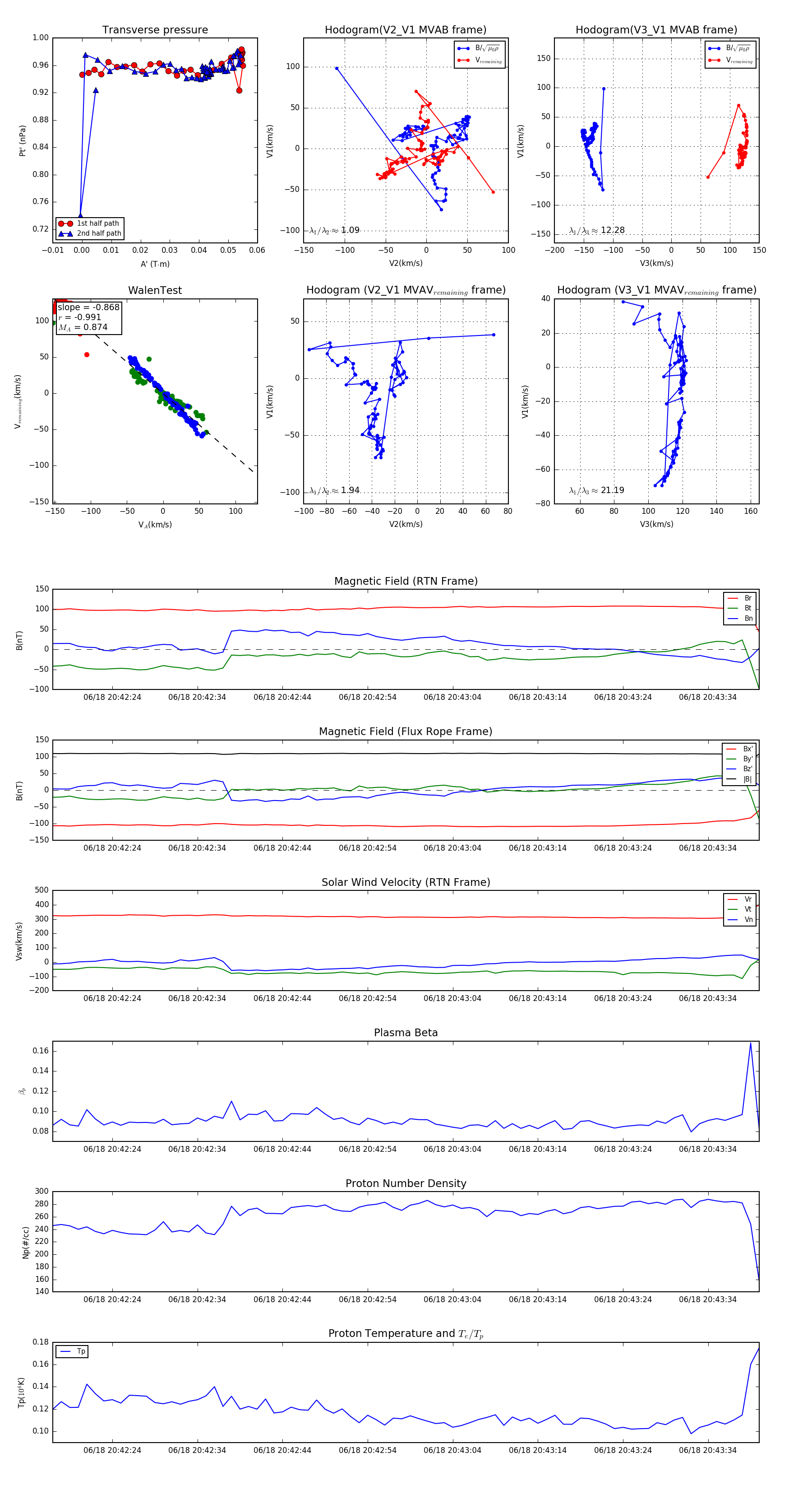
Flux Rope in 2023

Flux Rope Event 2023-06-18 20:42:17 ~ 2023-06-18 20:43:40 (84 seconds)


plot