HOME   LIST
‹–   –›

Flux Rope in 2023

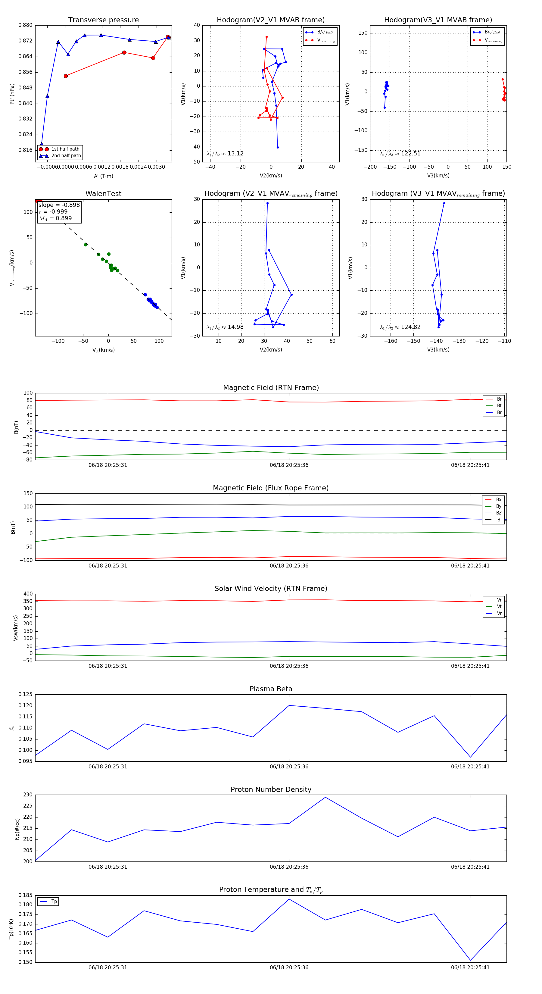
Flux Rope Event 2023-06-18 20:25:29 ~ 2023-06-18 20:25:42 (14 seconds)


plot