HOME   LIST
‹–   –›

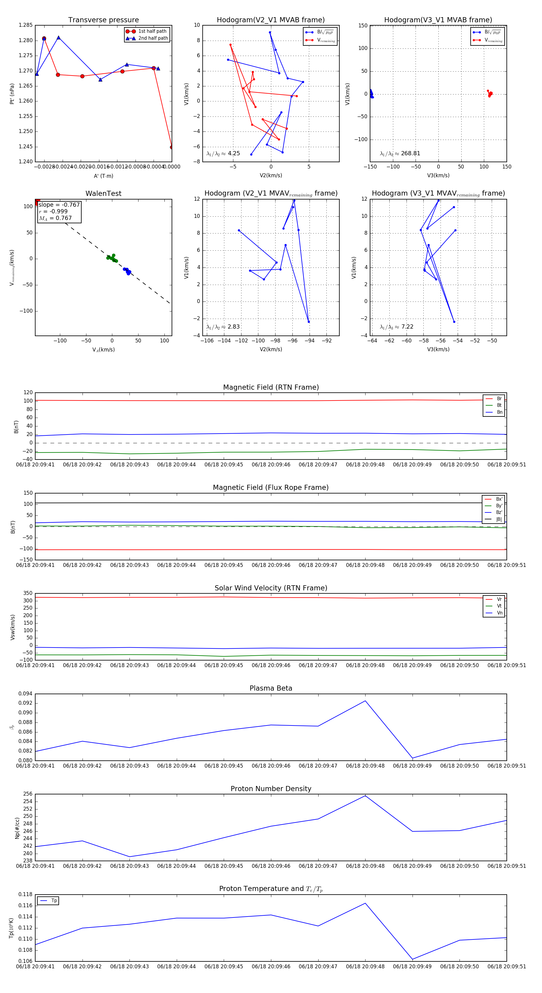
Flux Rope in 2023

Flux Rope Event 2023-06-18 20:09:41 ~ 2023-06-18 20:09:51 (11 seconds)


plot