HOME   LIST
‹–   –›

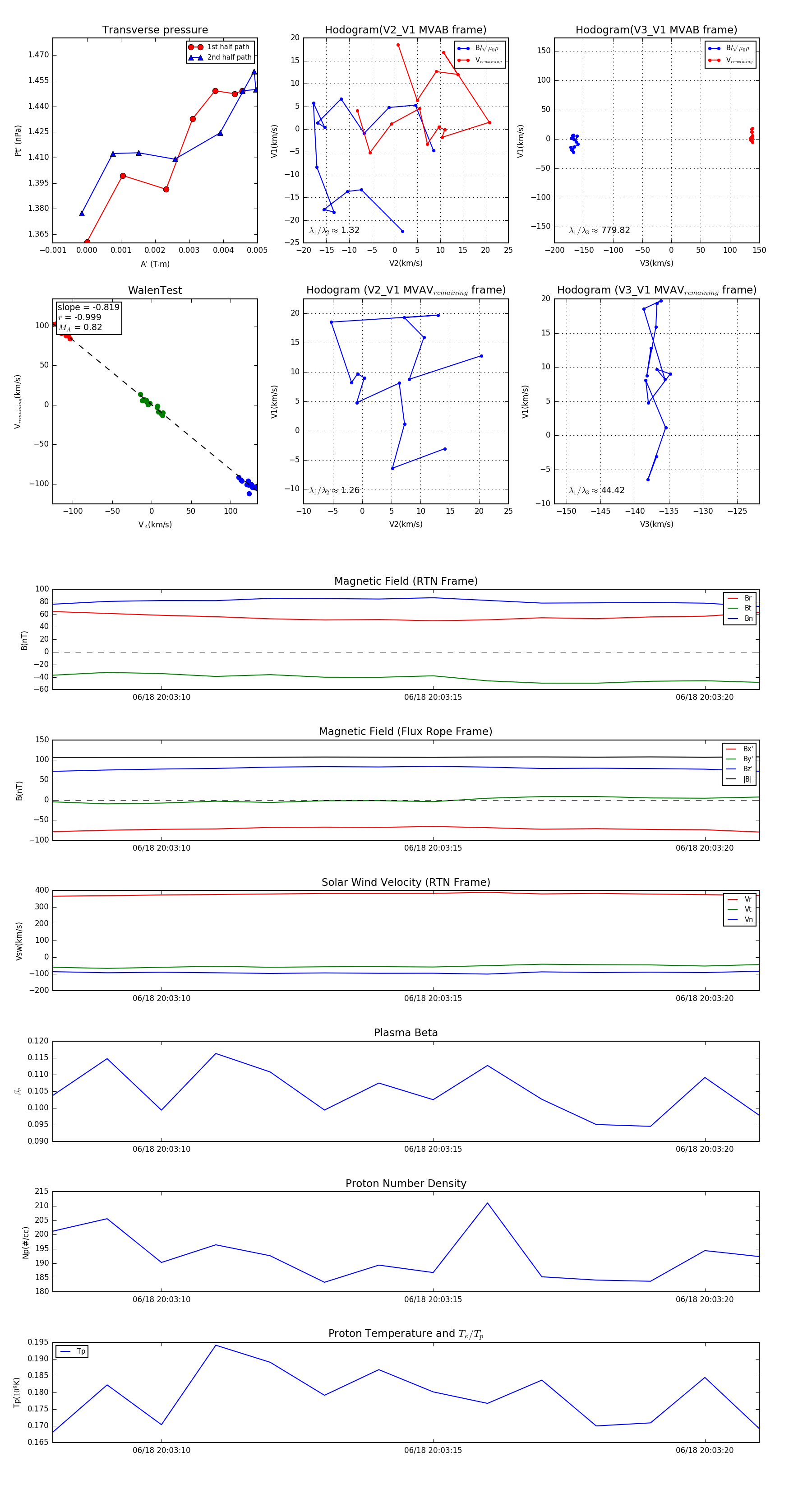
Flux Rope in 2023

Flux Rope Event 2023-06-18 20:03:08 ~ 2023-06-18 20:03:21 (14 seconds)


plot