HOME   LIST
‹–   –›

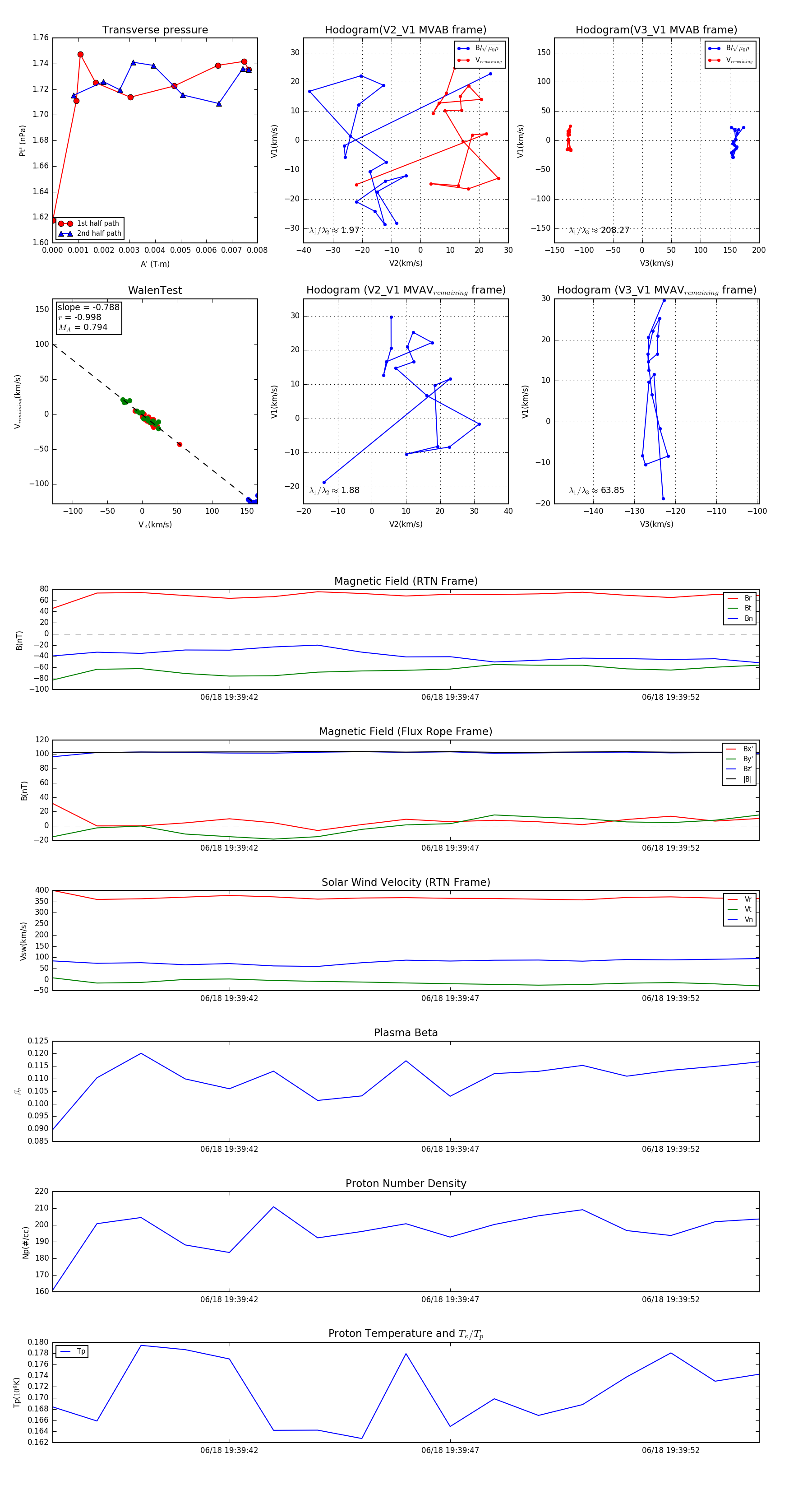
Flux Rope in 2023

Flux Rope Event 2023-06-18 19:39:38 ~ 2023-06-18 19:39:54 (17 seconds)


plot