HOME   LIST
‹–   –›

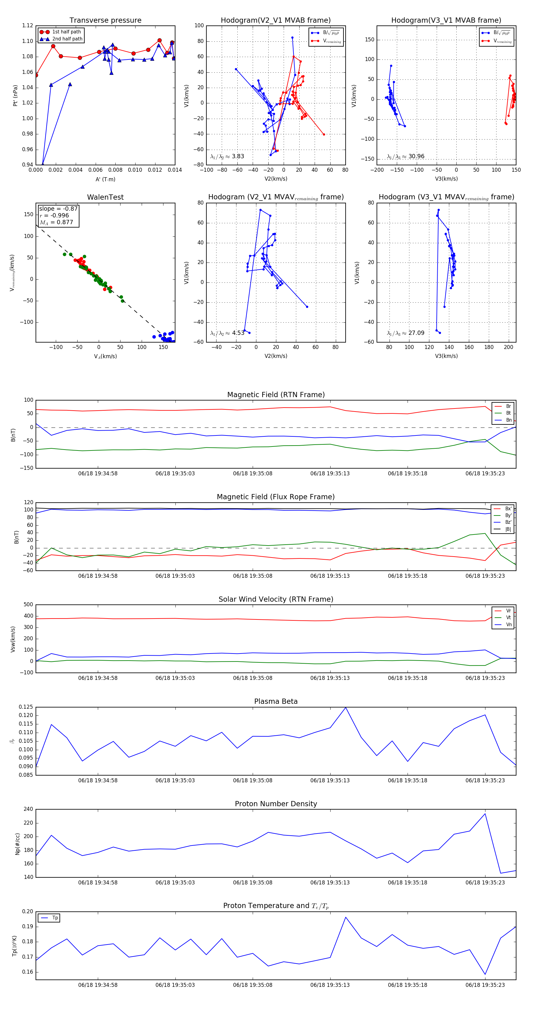
Flux Rope in 2023

Flux Rope Event 2023-06-18 19:34:54 ~ 2023-06-18 19:35:25 (32 seconds)


plot