HOME   LIST
‹–   –›

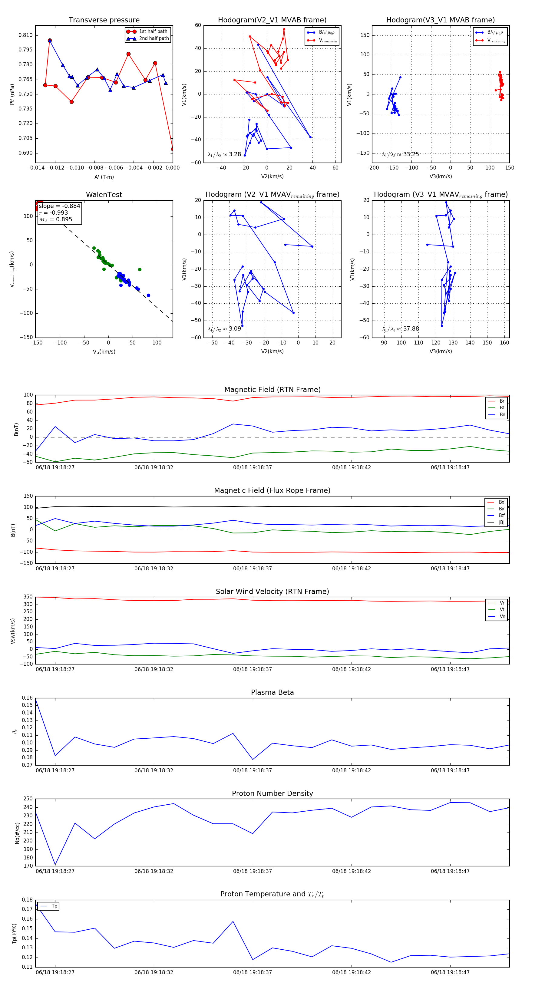
Flux Rope in 2023

Flux Rope Event 2023-06-18 19:18:26 ~ 2023-06-18 19:18:50 (25 seconds)


plot