HOME   LIST
‹–   –›

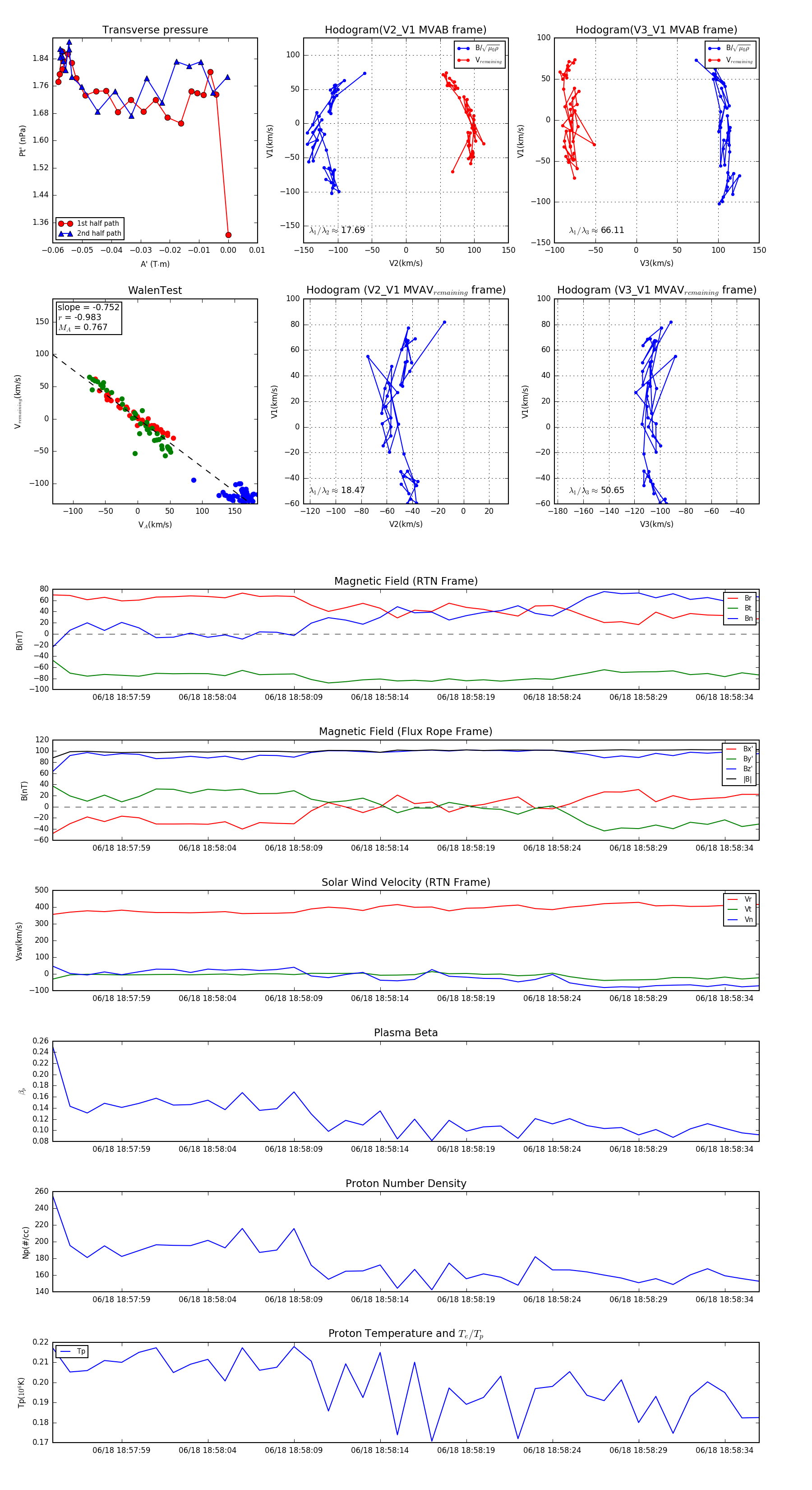
Flux Rope in 2023

Flux Rope Event 2023-06-18 18:57:55 ~ 2023-06-18 18:58:36 (42 seconds)


plot