HOME   LIST
‹–   –›

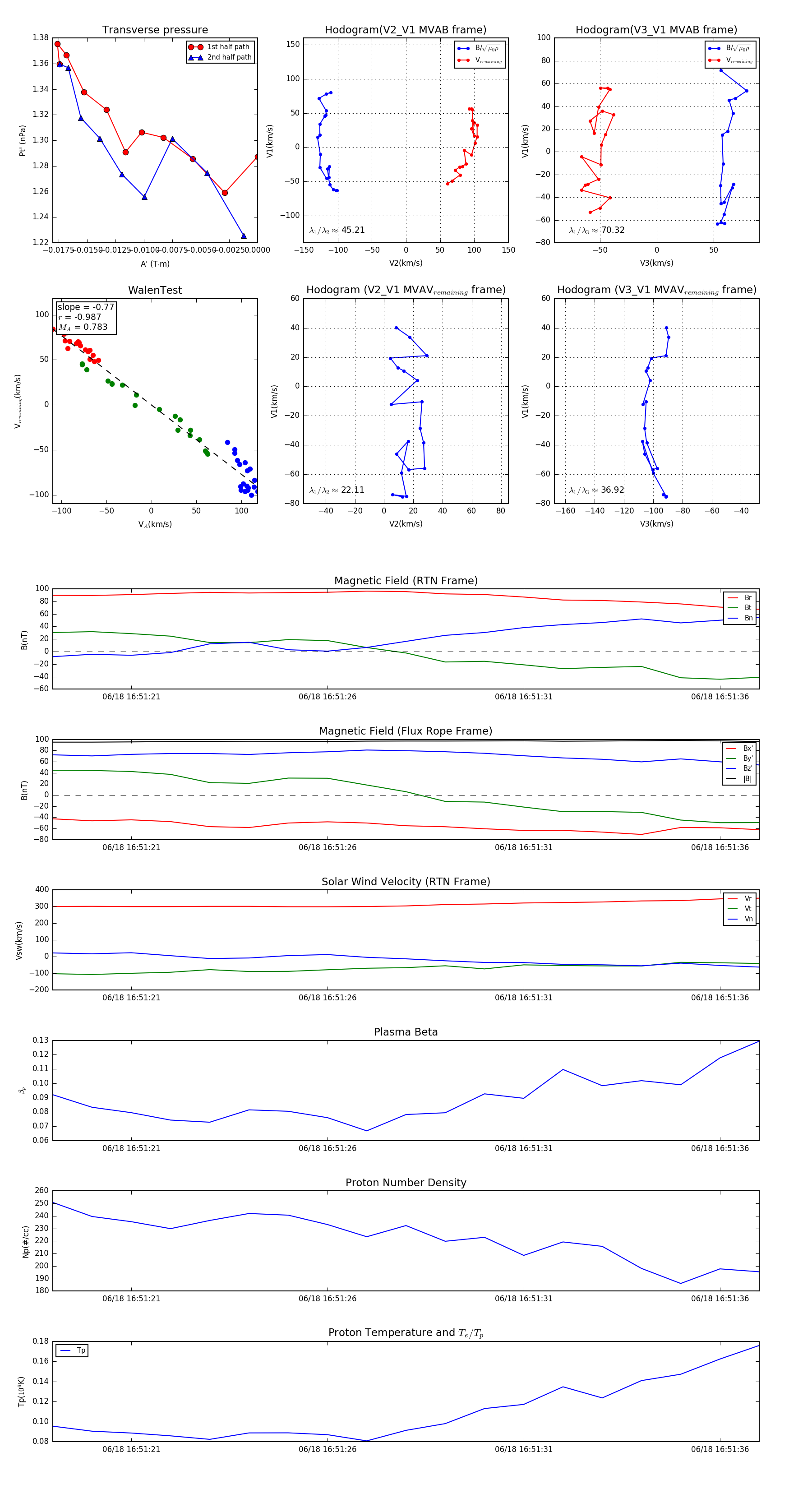
Flux Rope in 2023

Flux Rope Event 2023-06-18 16:51:19 ~ 2023-06-18 16:51:37 (19 seconds)


plot