HOME   LIST
‹–   –›

Flux Rope in 2023

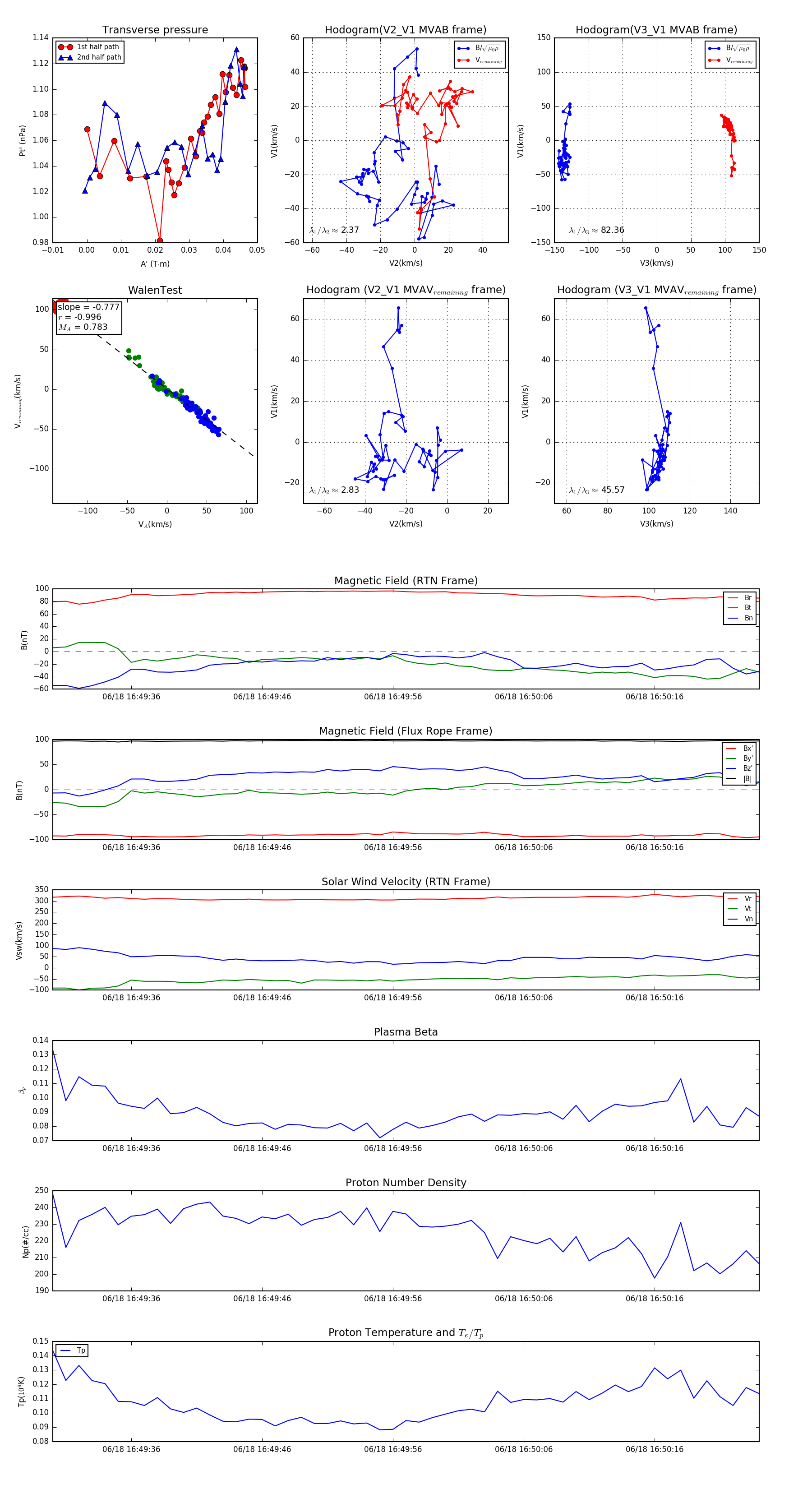
Flux Rope Event 2023-06-18 16:49:30 ~ 2023-06-18 16:50:24 (55 seconds)


plot