HOME   LIST
‹–   –›

Flux Rope in 2023

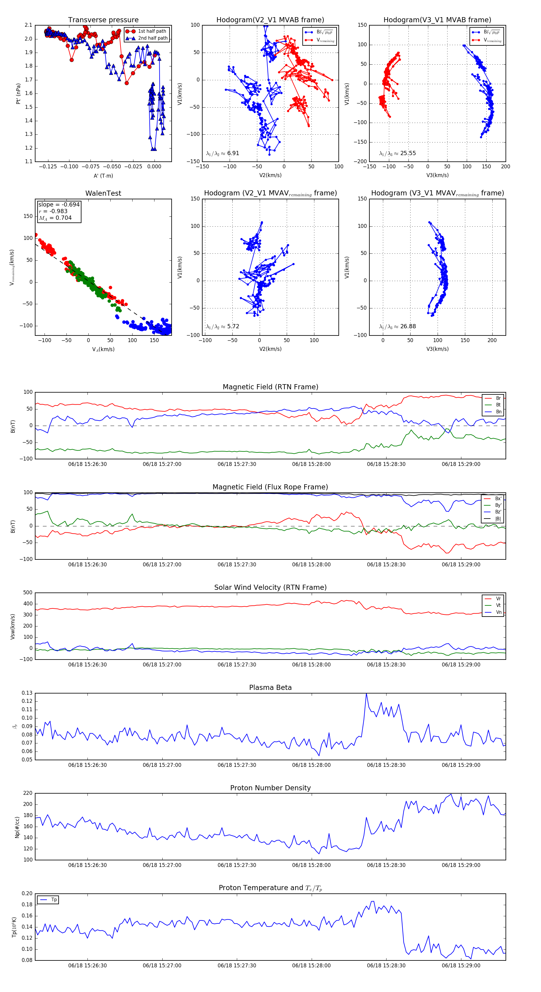
Flux Rope Event 2023-06-18 15:26:09 ~ 2023-06-18 15:29:18 (190 seconds)


plot