HOME   LIST
‹–   –›

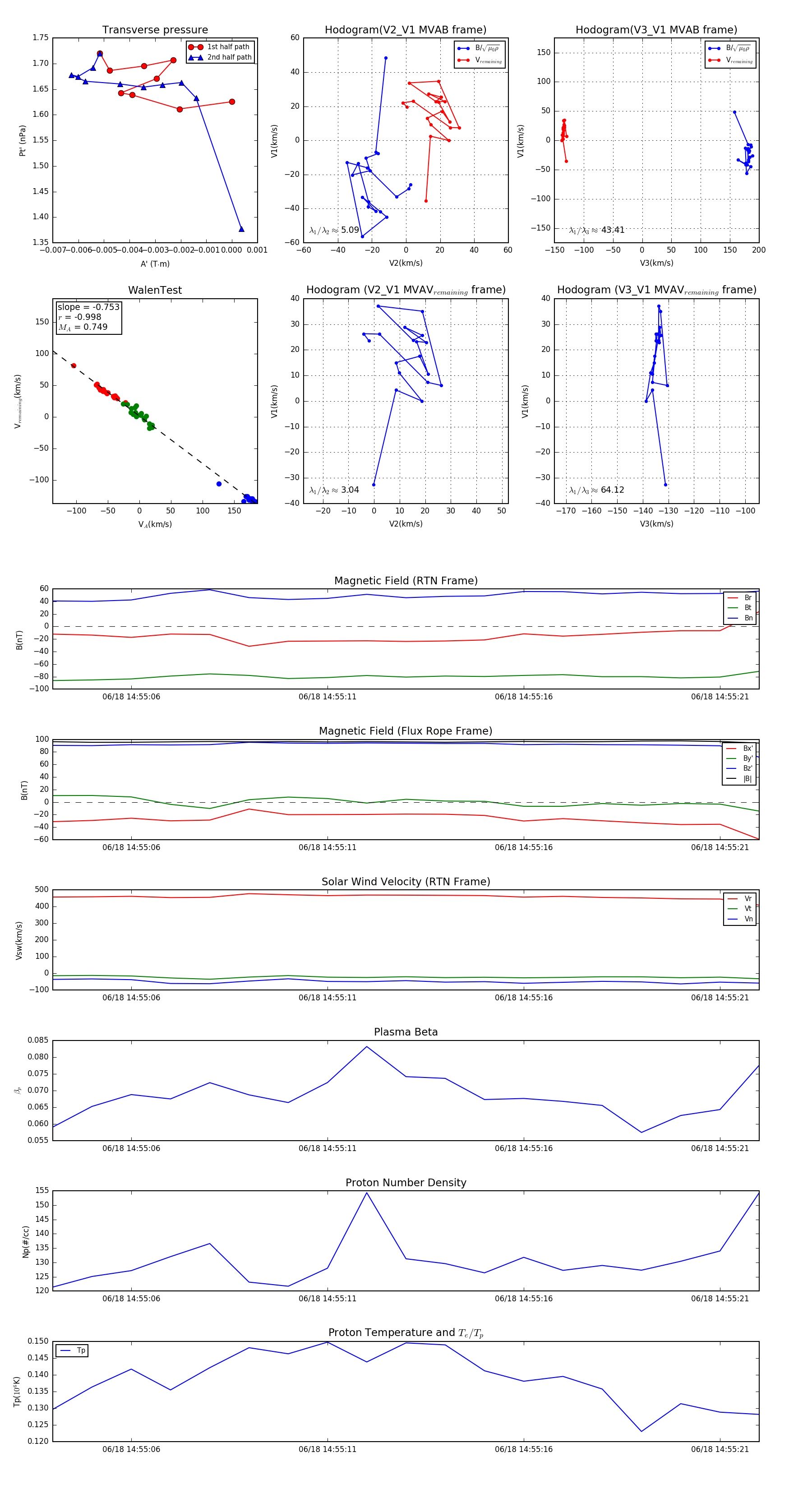
Flux Rope in 2023

Flux Rope Event 2023-06-18 14:55:04 ~ 2023-06-18 14:55:22 (19 seconds)


plot