HOME   LIST
‹–   –›

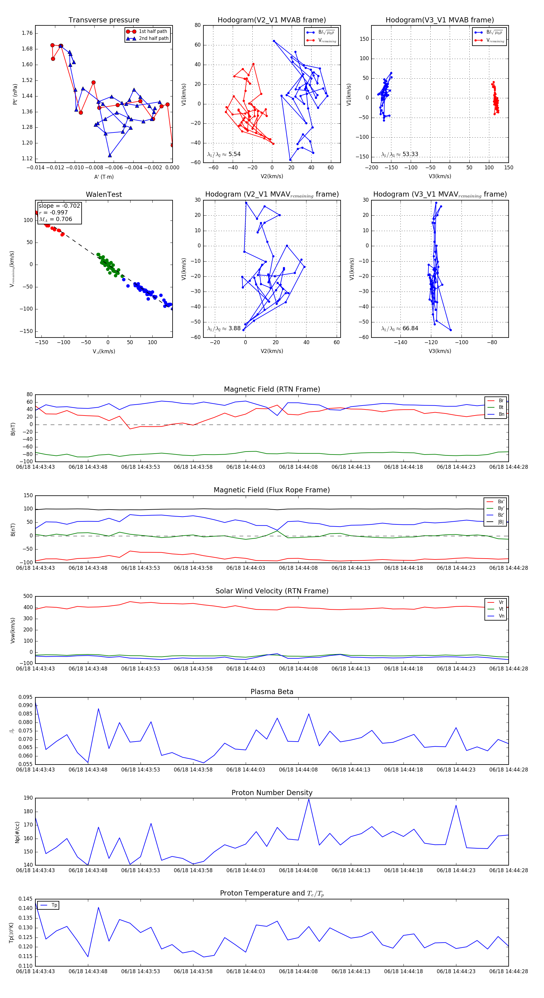
Flux Rope in 2023

Flux Rope Event 2023-06-18 14:43:43 ~ 2023-06-18 14:44:28 (46 seconds)


plot