HOME   LIST
‹–   –›

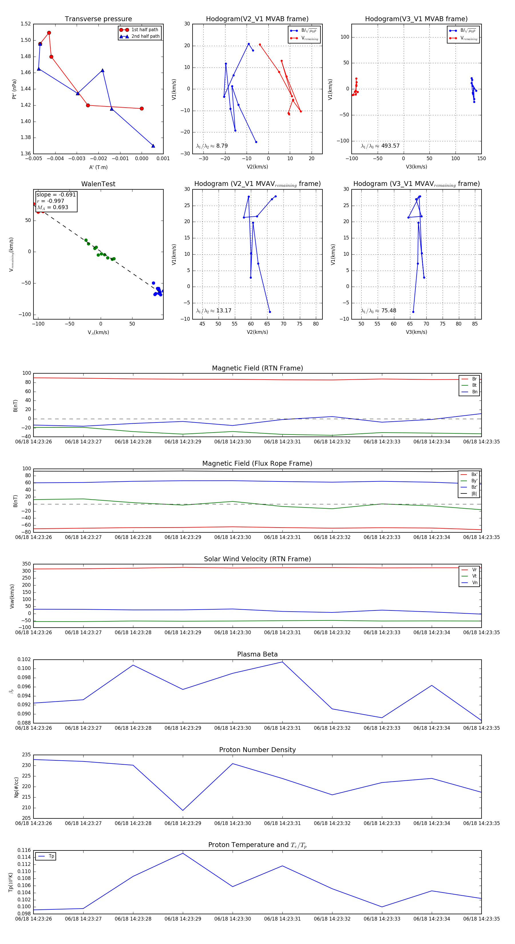
Flux Rope in 2023

Flux Rope Event 2023-06-18 14:23:26 ~ 2023-06-18 14:23:35 (10 seconds)


plot