HOME   LIST
‹–   –›

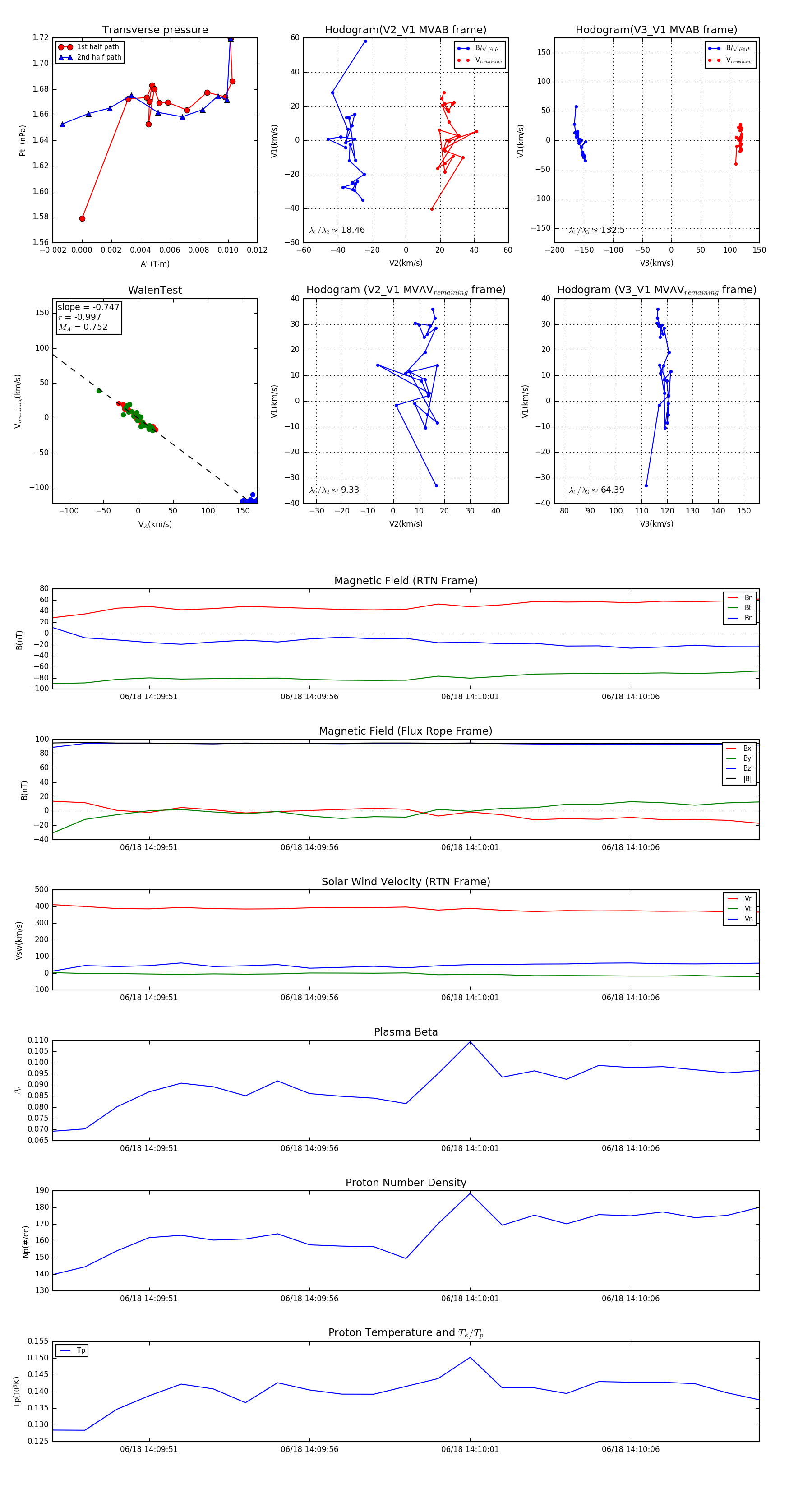
Flux Rope in 2023

Flux Rope Event 2023-06-18 14:09:48 ~ 2023-06-18 14:10:10 (23 seconds)


plot