HOME   LIST
‹–   –›

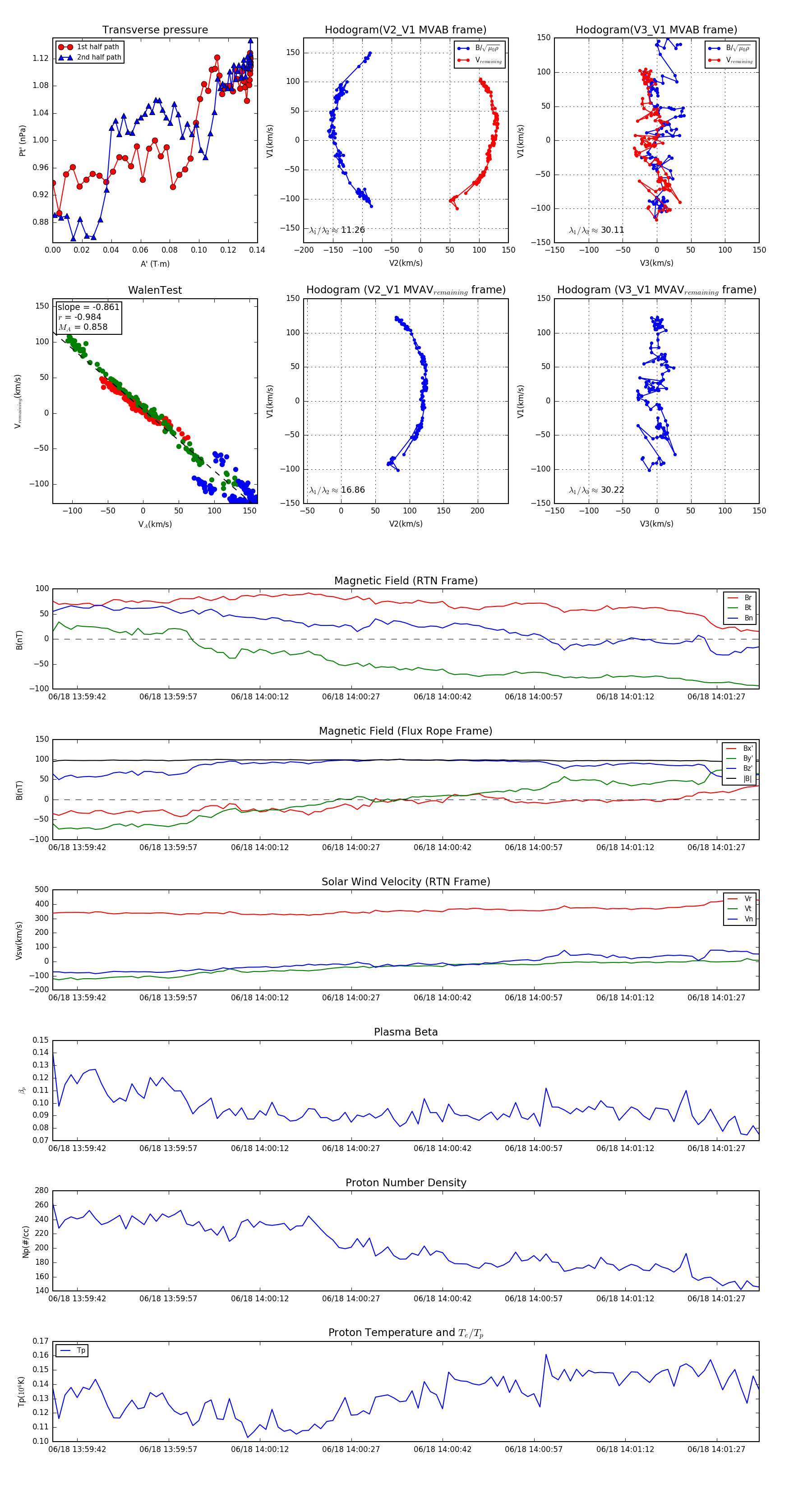
Flux Rope in 2023

Flux Rope Event 2023-06-18 13:59:38 ~ 2023-06-18 14:01:34 (117 seconds)


plot