HOME   LIST
‹–   –›

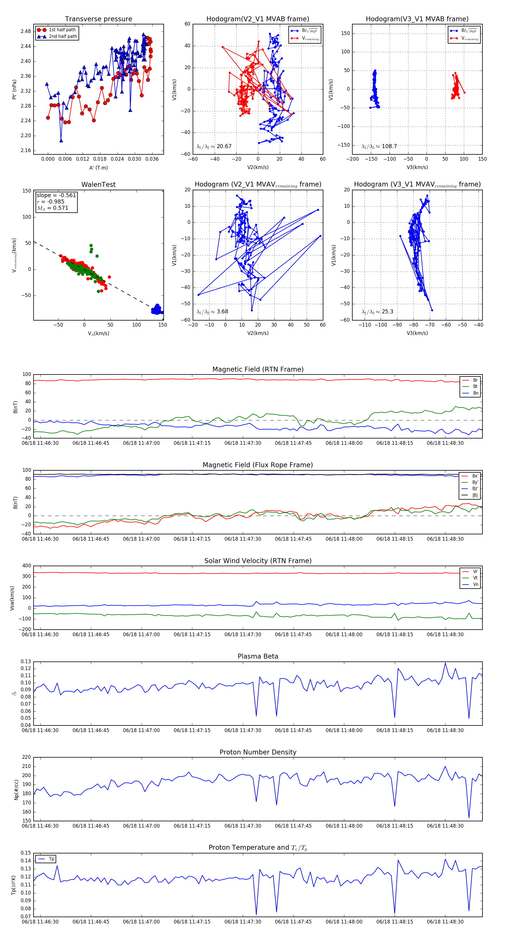
Flux Rope in 2023

Flux Rope Event 2023-06-18 11:46:28 ~ 2023-06-18 11:48:41 (134 seconds)


plot