HOME   LIST
‹–   –›

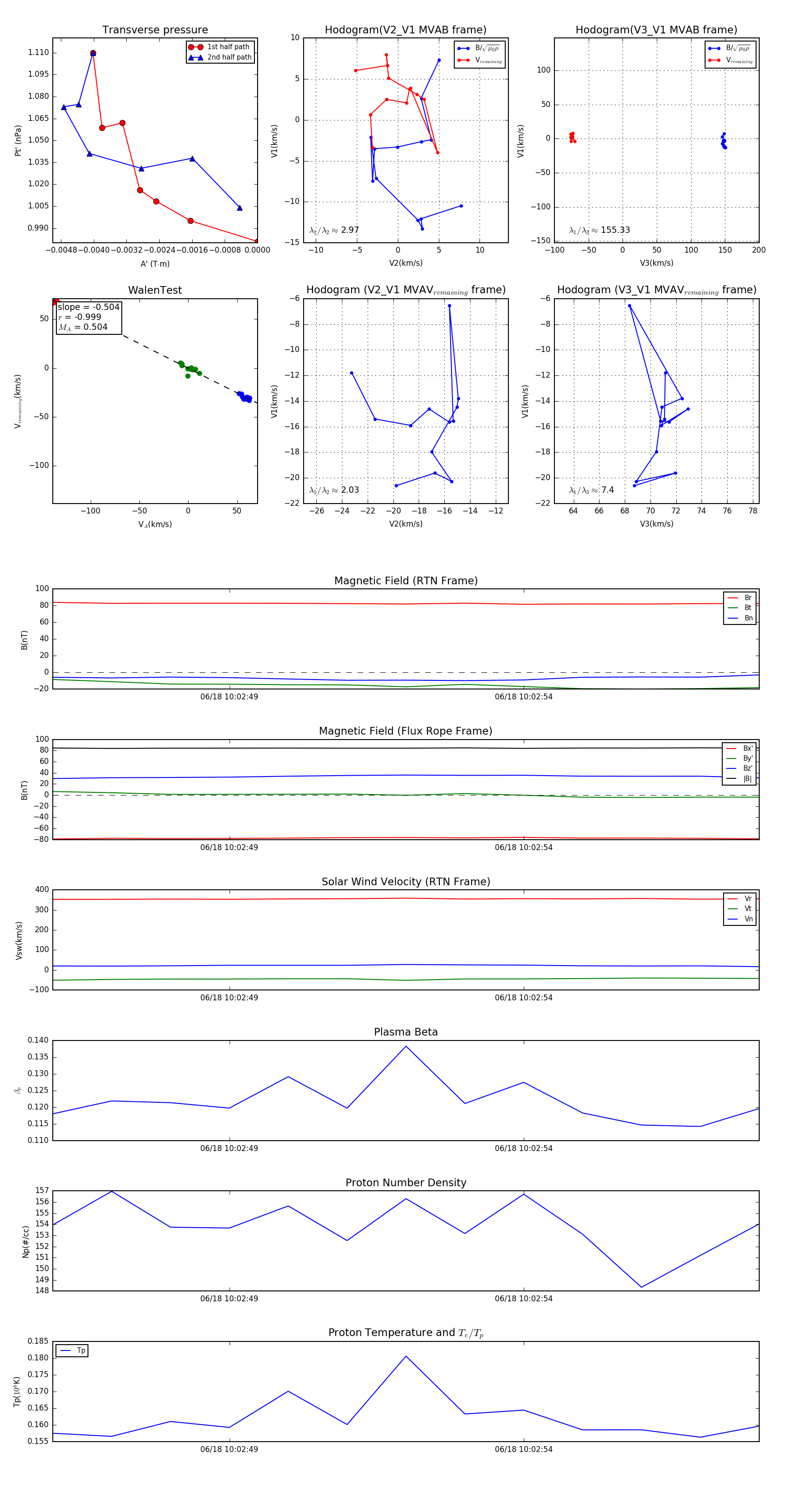
Flux Rope in 2023

Flux Rope Event 2023-06-18 10:02:46 ~ 2023-06-18 10:02:58 (13 seconds)


plot