HOME   LIST
‹–   –›

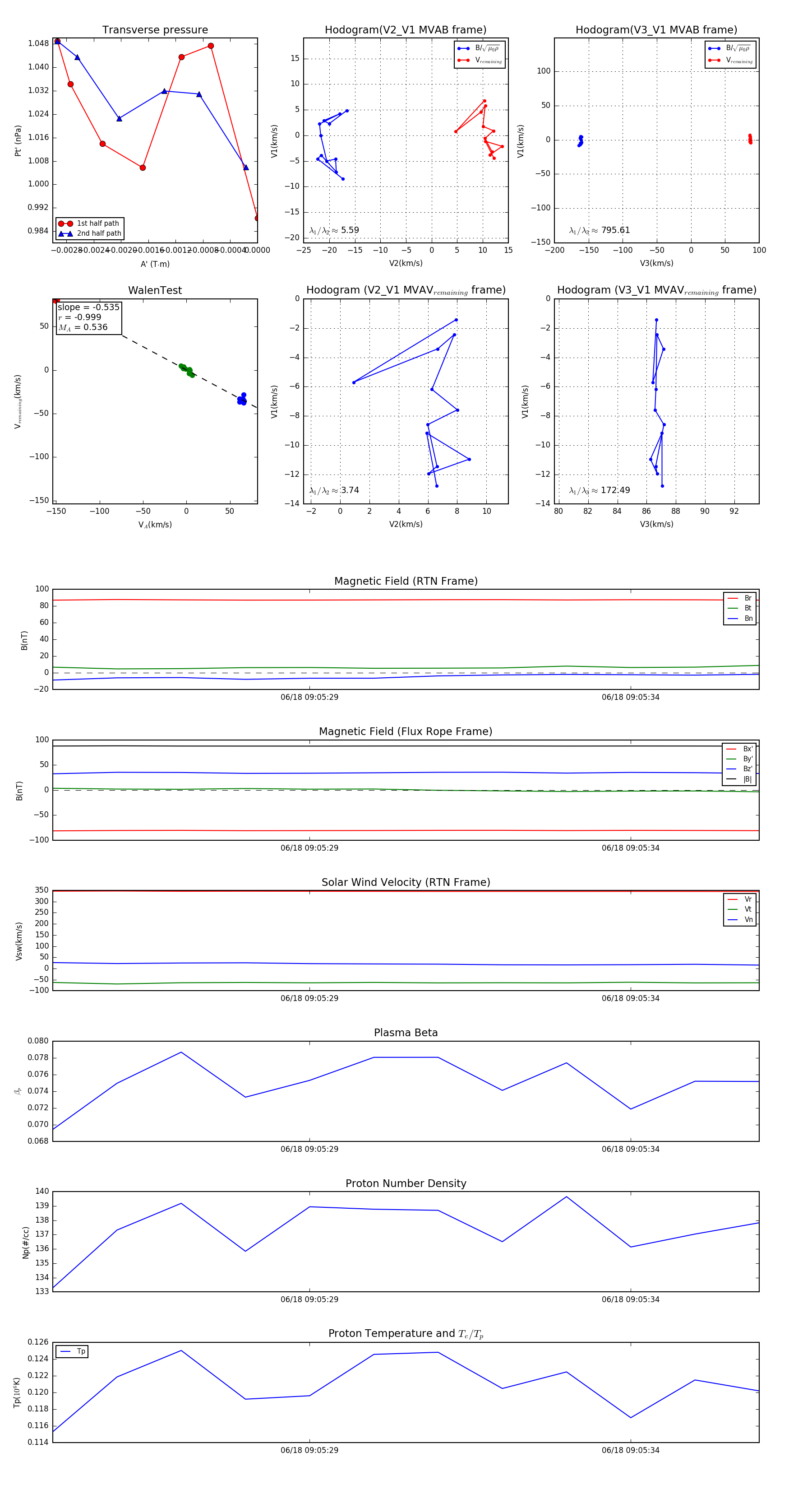
Flux Rope in 2023

Flux Rope Event 2023-06-18 09:05:25 ~ 2023-06-18 09:05:36 (12 seconds)


plot