HOME   LIST
‹–   –›

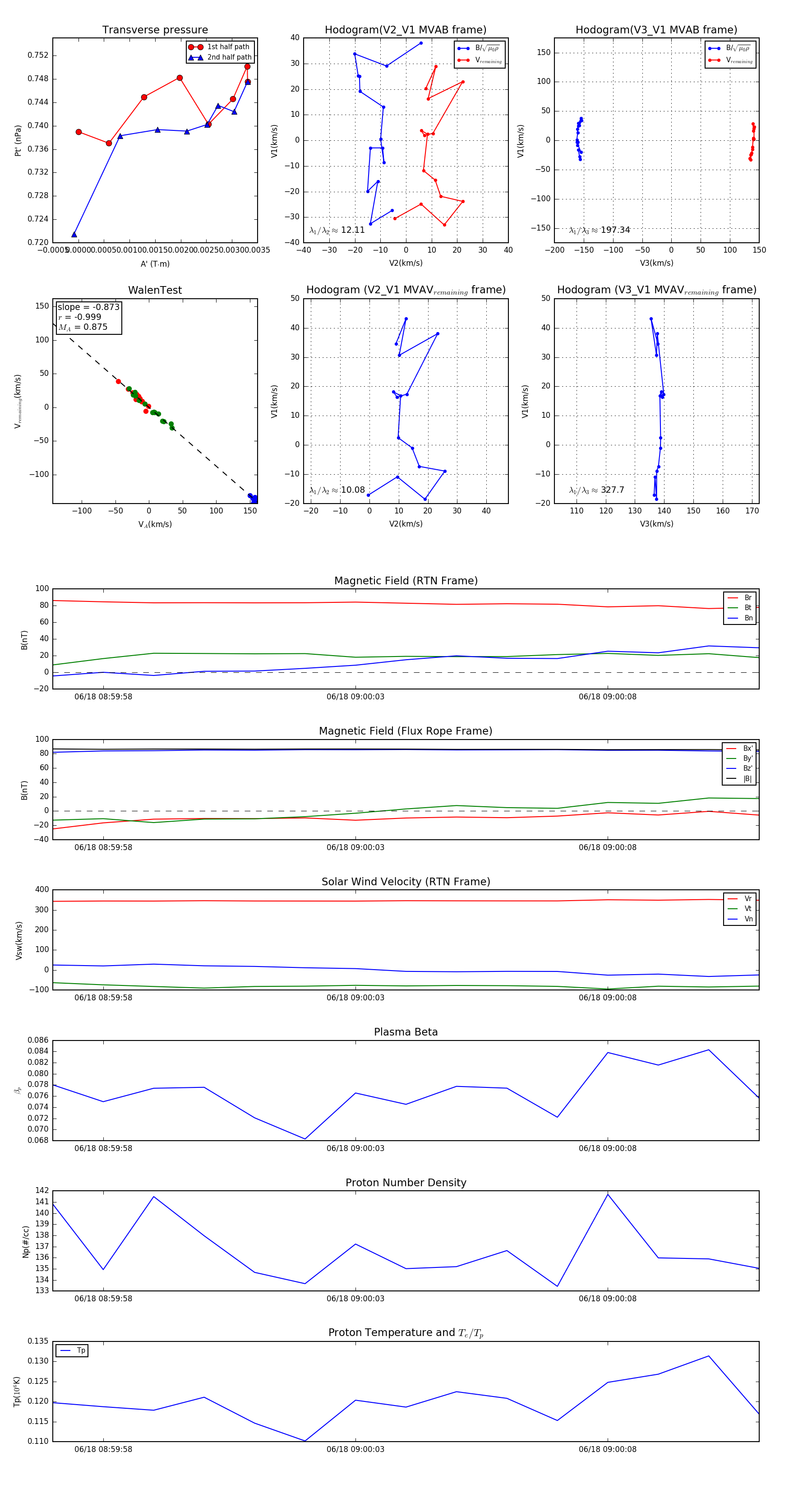
Flux Rope in 2023

Flux Rope Event 2023-06-18 08:59:57 ~ 2023-06-18 09:00:11 (15 seconds)


plot