HOME   LIST
‹–   –›

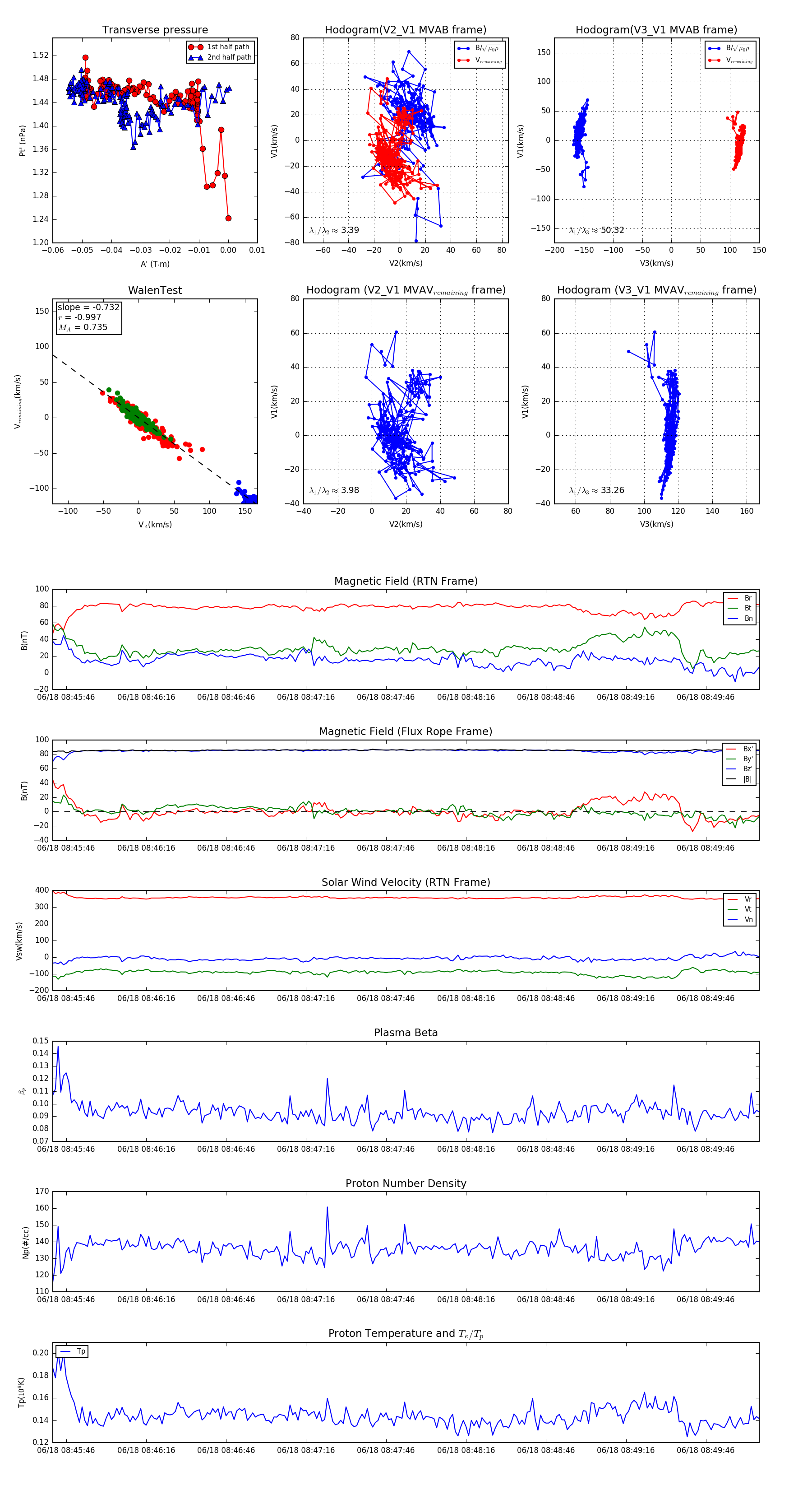
Flux Rope in 2023

Flux Rope Event 2023-06-18 08:45:41 ~ 2023-06-18 08:50:06 (266 seconds)


plot