HOME   LIST
‹–   –›

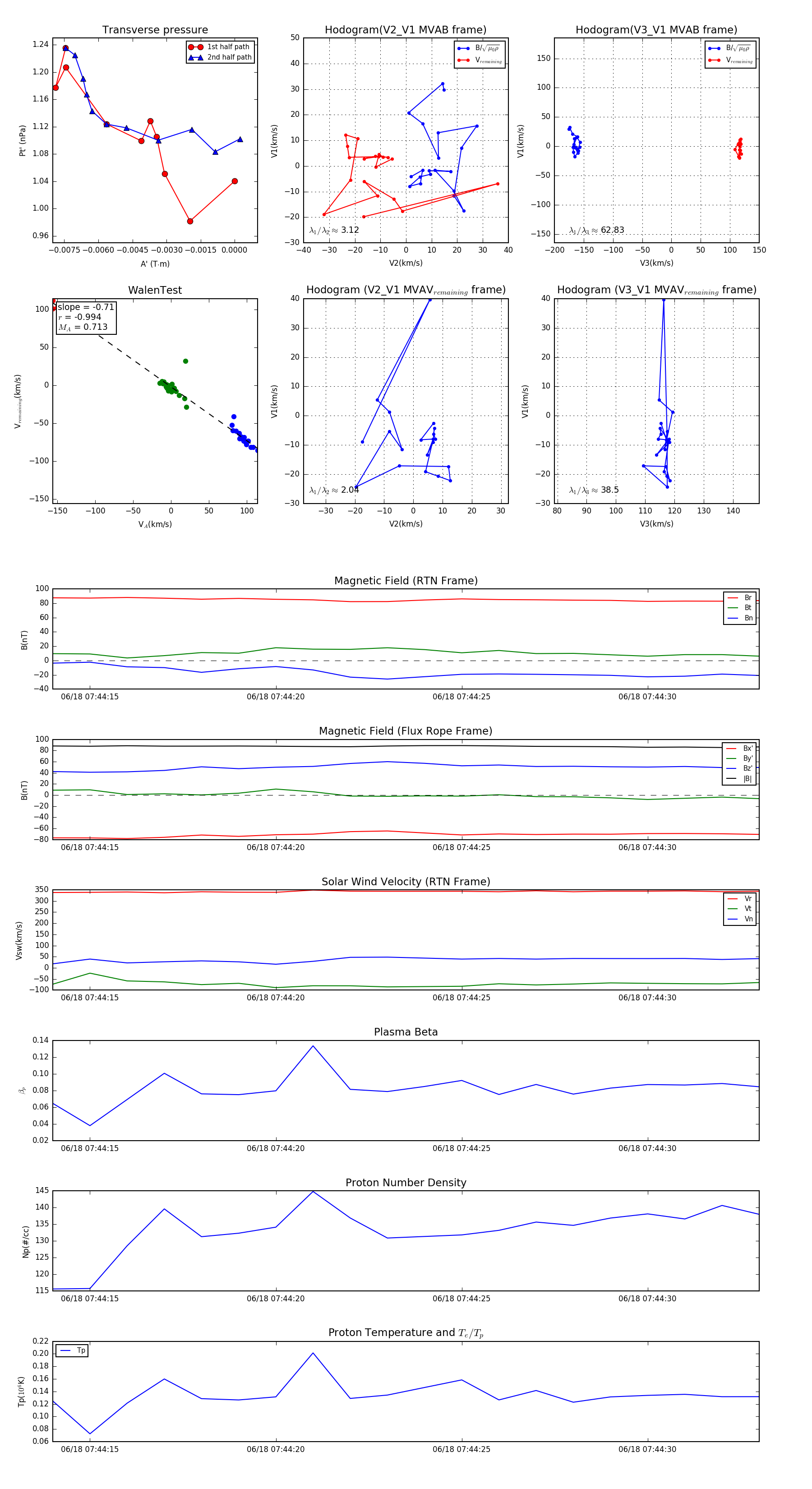
Flux Rope in 2023

Flux Rope Event 2023-06-18 07:44:14 ~ 2023-06-18 07:44:33 (20 seconds)


plot