HOME   LIST
‹–   –›

Flux Rope in 2023

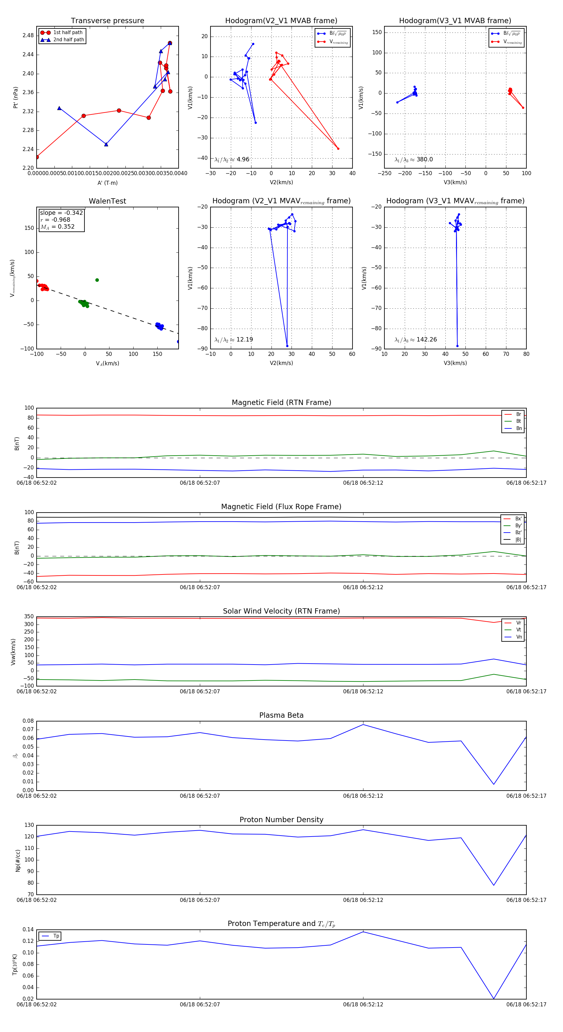
Flux Rope Event 2023-06-18 06:52:02 ~ 2023-06-18 06:52:17 (16 seconds)


plot