HOME   LIST
‹–   –›

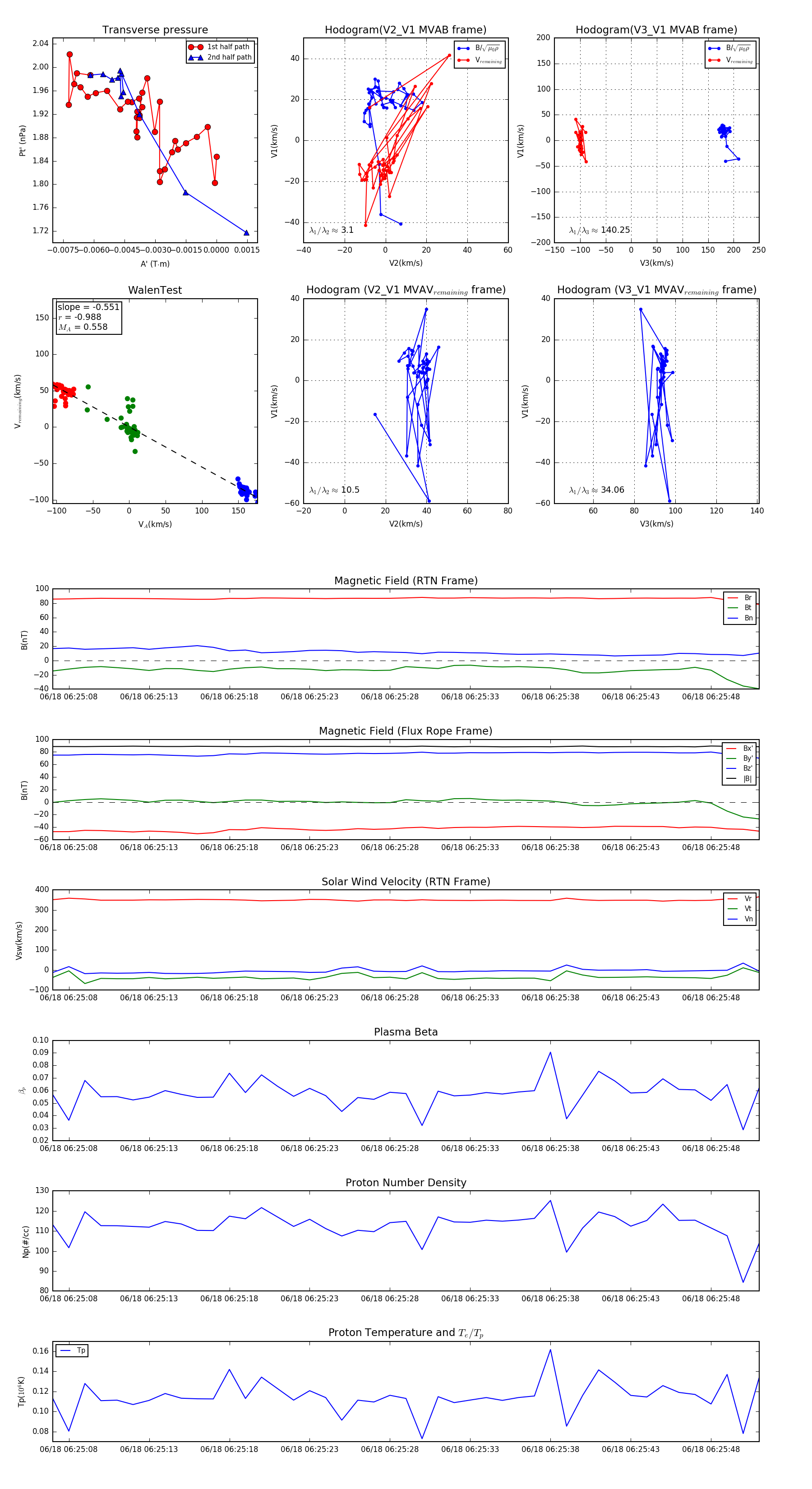
Flux Rope in 2023

Flux Rope Event 2023-06-18 06:25:07 ~ 2023-06-18 06:25:51 (45 seconds)


plot