HOME   LIST
‹–   –›

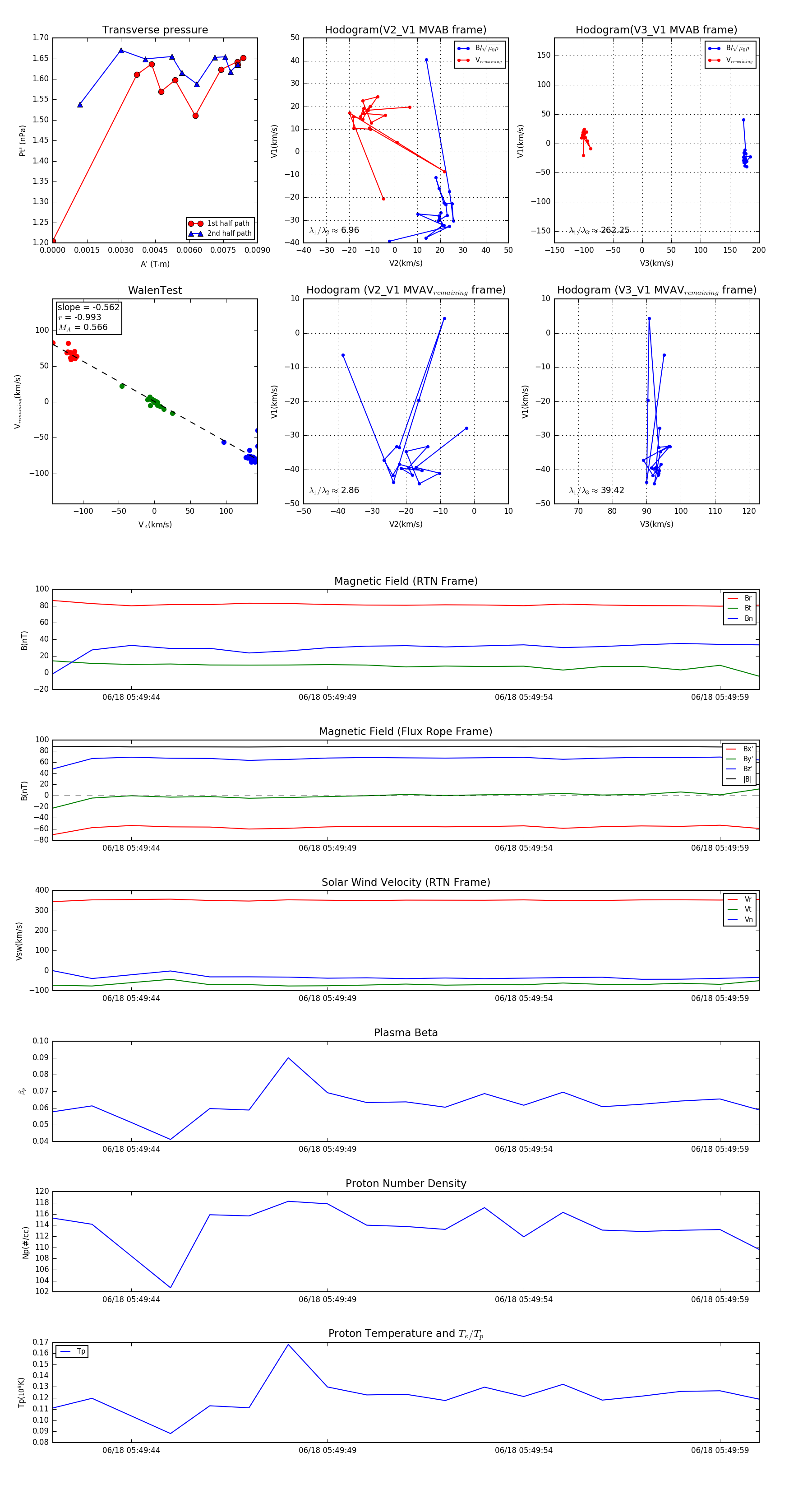
Flux Rope in 2023

Flux Rope Event 2023-06-18 05:49:42 ~ 2023-06-18 05:50:00 (19 seconds)


plot