HOME   LIST
‹–   –›

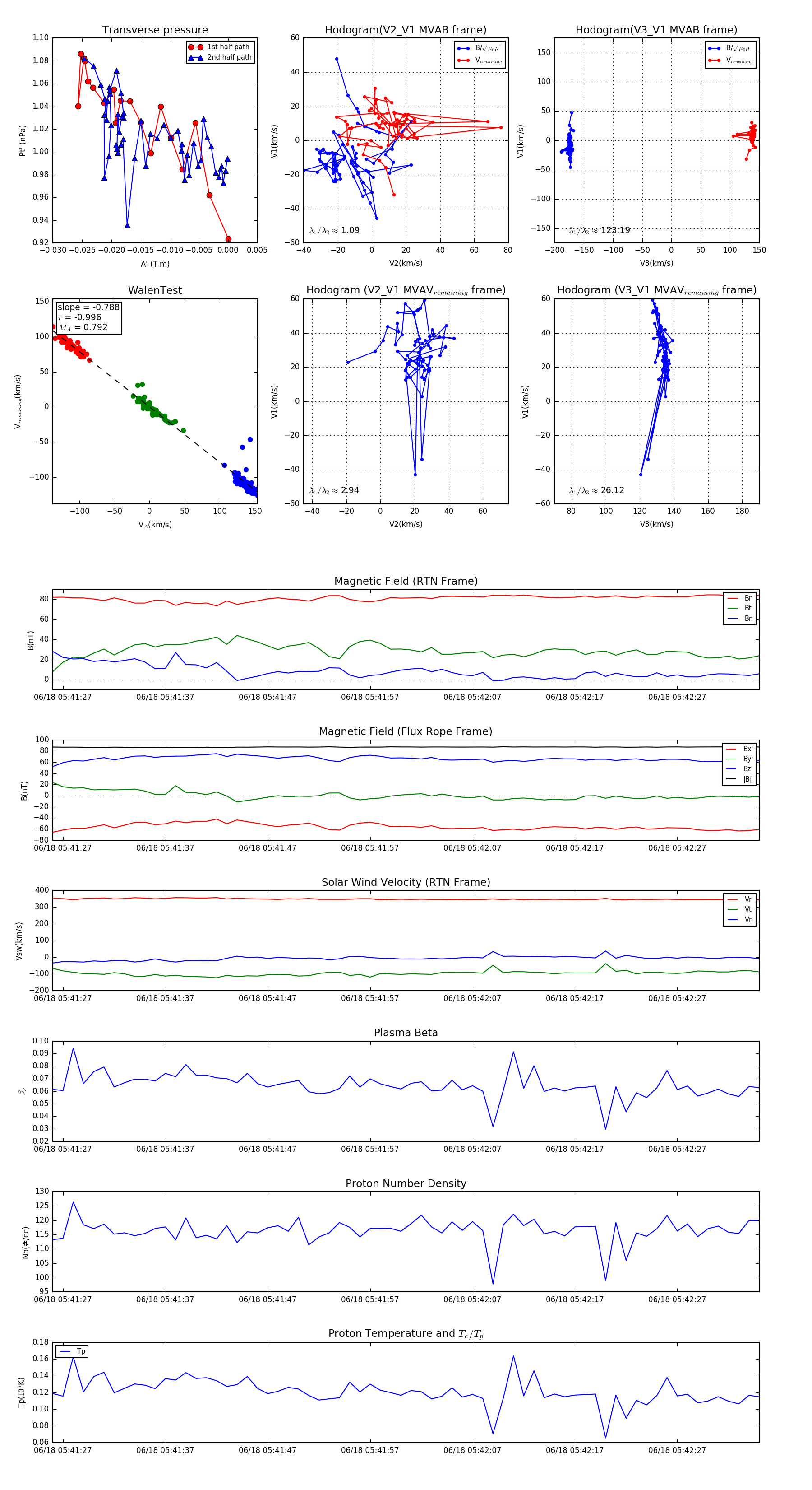
Flux Rope in 2023

Flux Rope Event 2023-06-18 05:41:26 ~ 2023-06-18 05:42:35 (70 seconds)


plot