HOME   LIST
‹–   –›

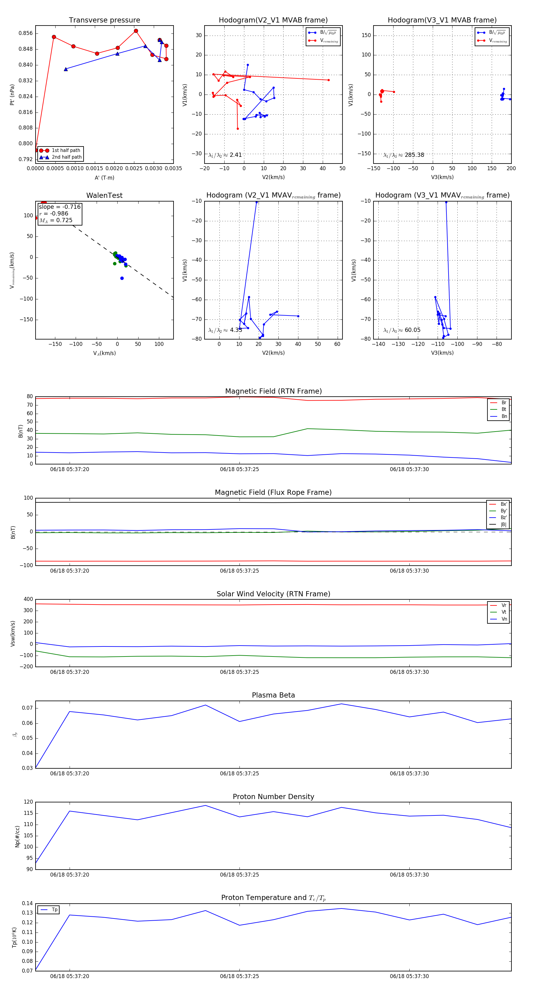
Flux Rope in 2023

Flux Rope Event 2023-06-18 05:37:19 ~ 2023-06-18 05:37:33 (15 seconds)


plot