HOME   LIST
‹–   –›

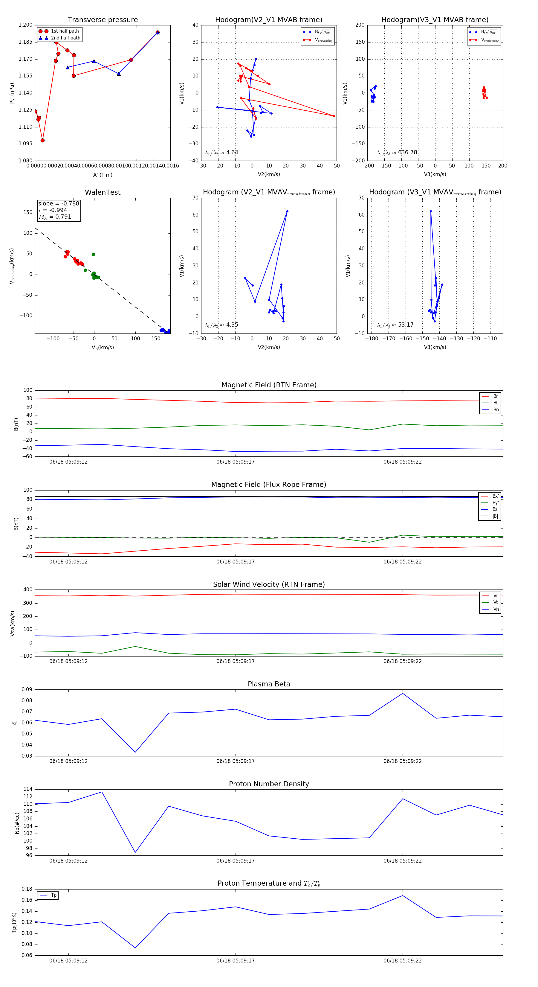
Flux Rope in 2023

Flux Rope Event 2023-06-18 05:09:11 ~ 2023-06-18 05:09:25 (15 seconds)


plot