HOME   LIST
‹–   –›

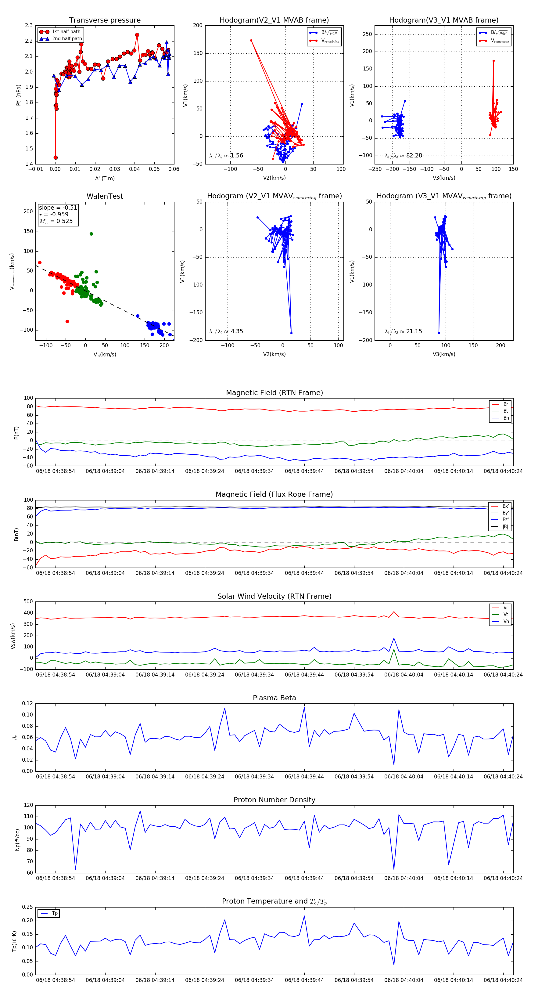
Flux Rope in 2023

Flux Rope Event 2023-06-18 04:38:50 ~ 2023-06-18 04:40:26 (97 seconds)


plot