HOME   LIST
‹–   –›

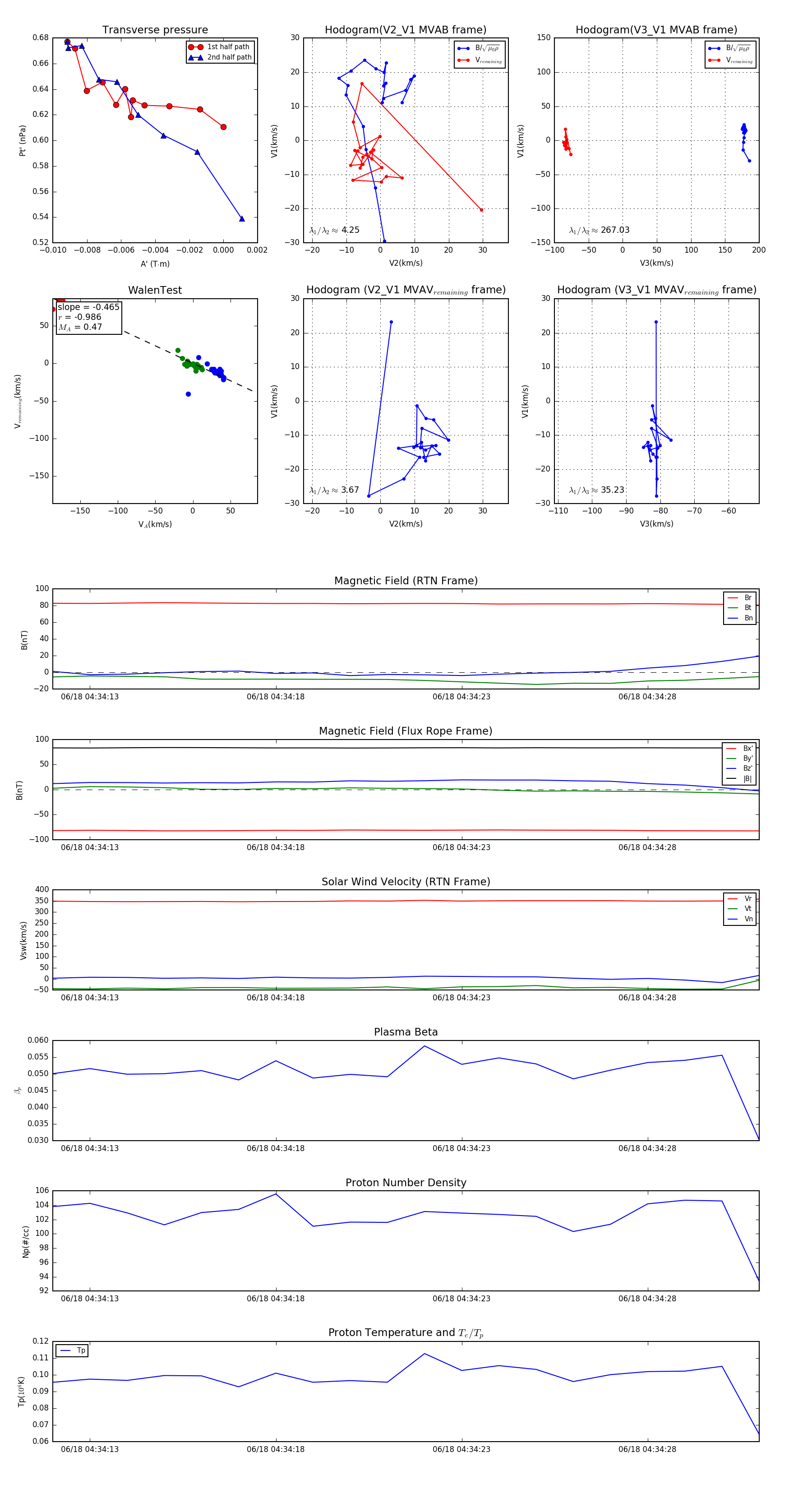
Flux Rope in 2023

Flux Rope Event 2023-06-18 04:34:12 ~ 2023-06-18 04:34:31 (20 seconds)


plot