HOME   LIST
‹–   –›

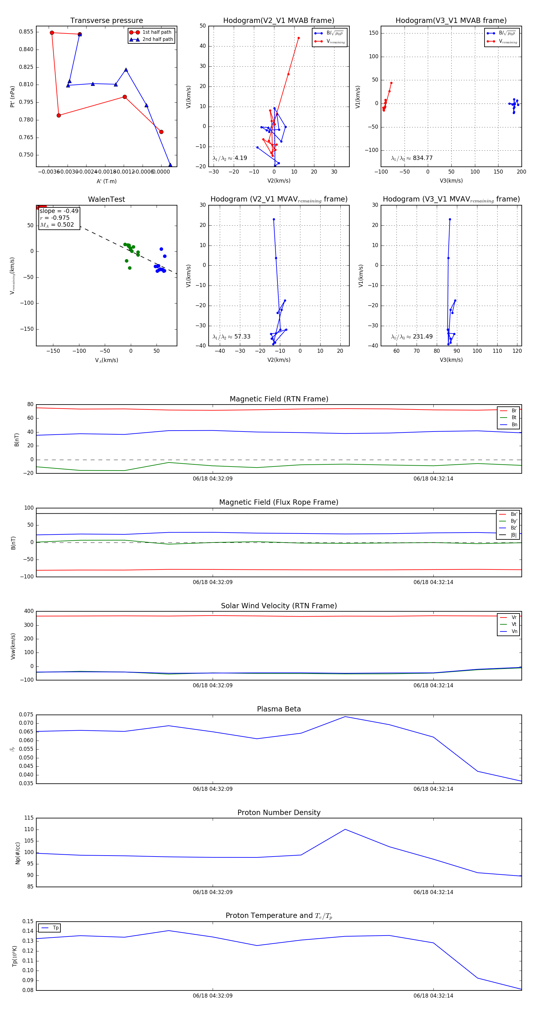
Flux Rope in 2023

Flux Rope Event 2023-06-18 04:32:05 ~ 2023-06-18 04:32:16 (12 seconds)


plot