HOME   LIST
‹–   –›

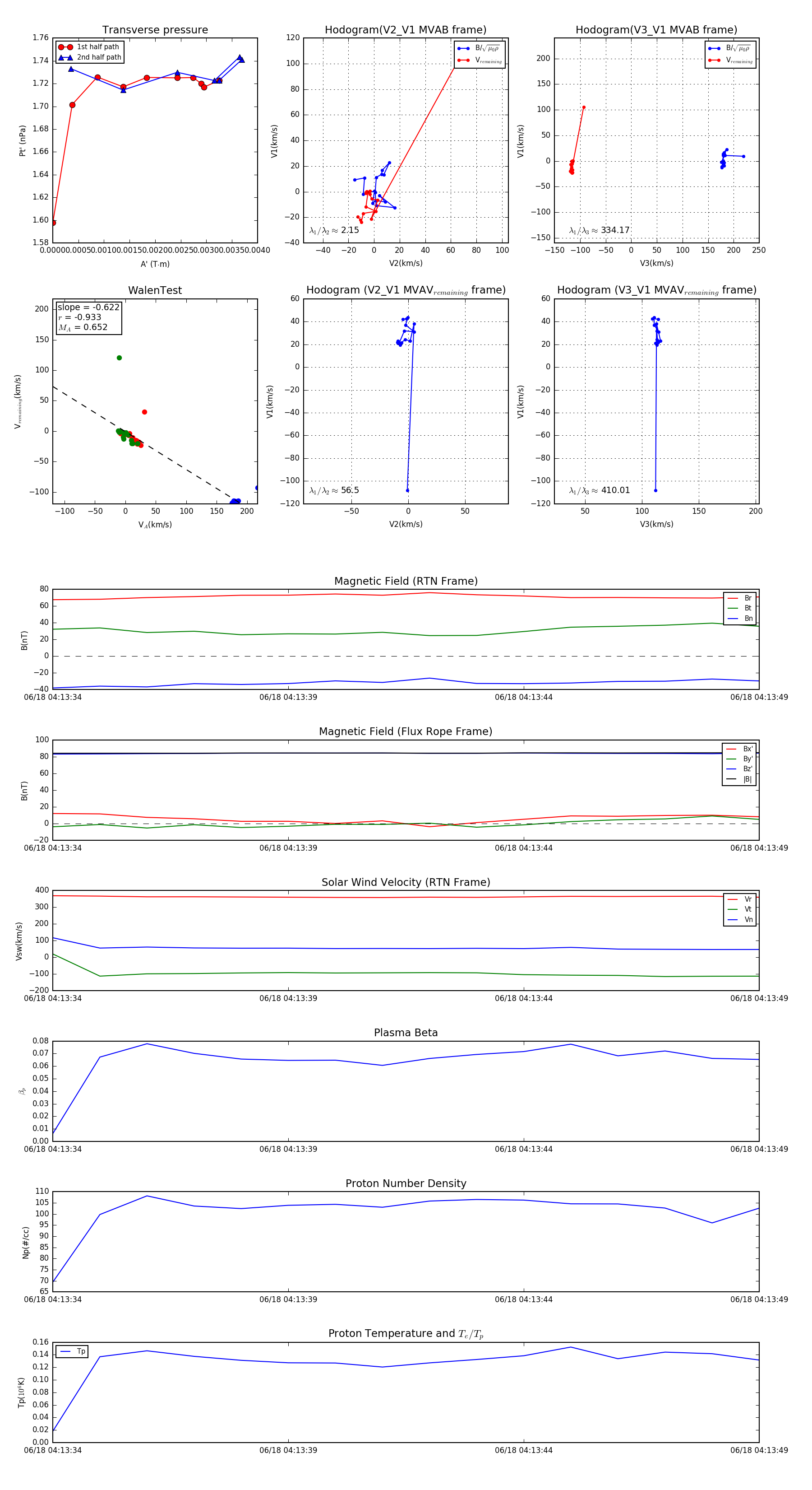
Flux Rope in 2023

Flux Rope Event 2023-06-18 04:13:34 ~ 2023-06-18 04:13:49 (16 seconds)


plot