HOME   LIST
‹–   –›

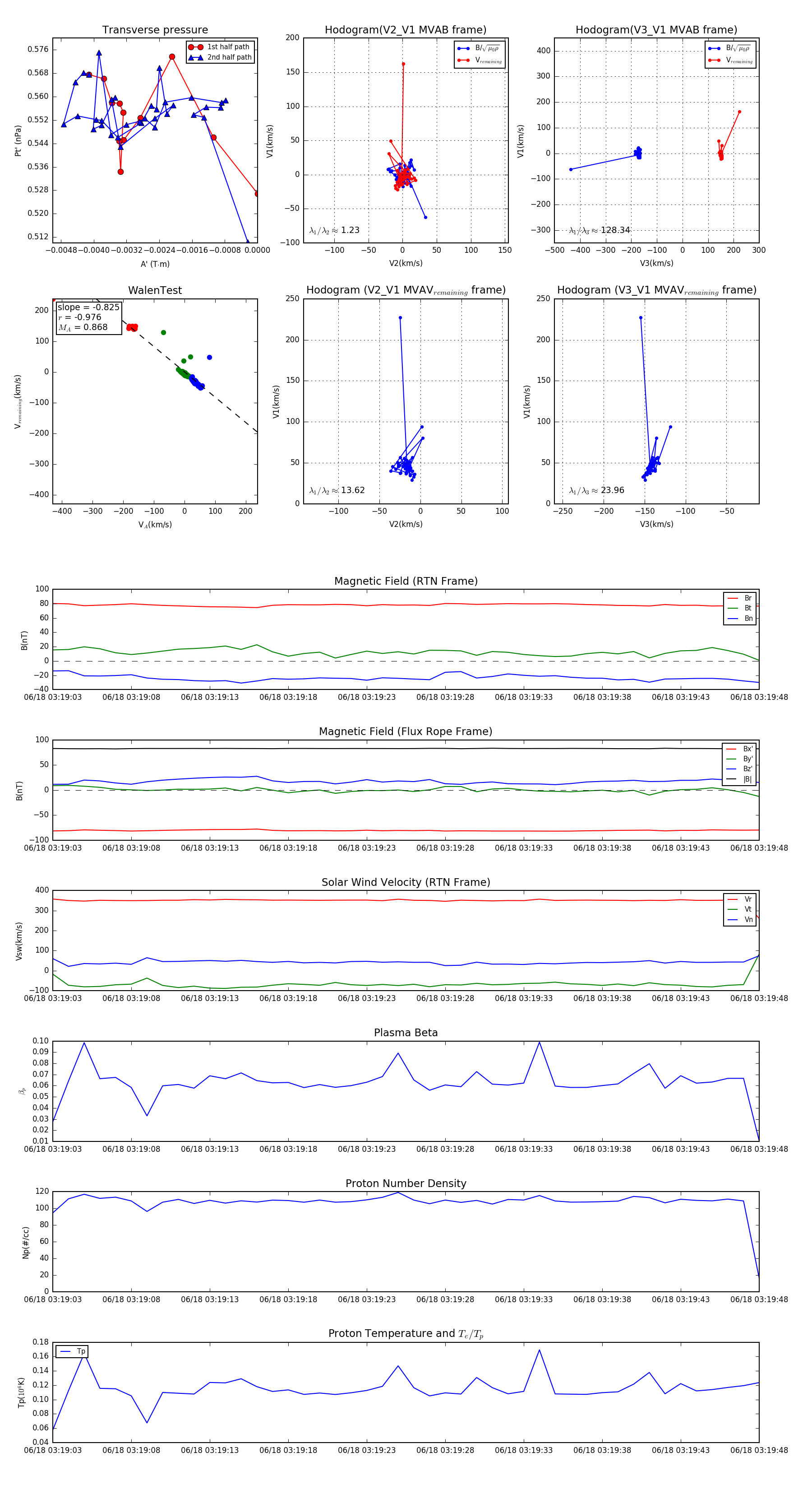
Flux Rope in 2023

Flux Rope Event 2023-06-18 03:19:03 ~ 2023-06-18 03:19:48 (46 seconds)


plot