HOME   LIST
‹–   –›

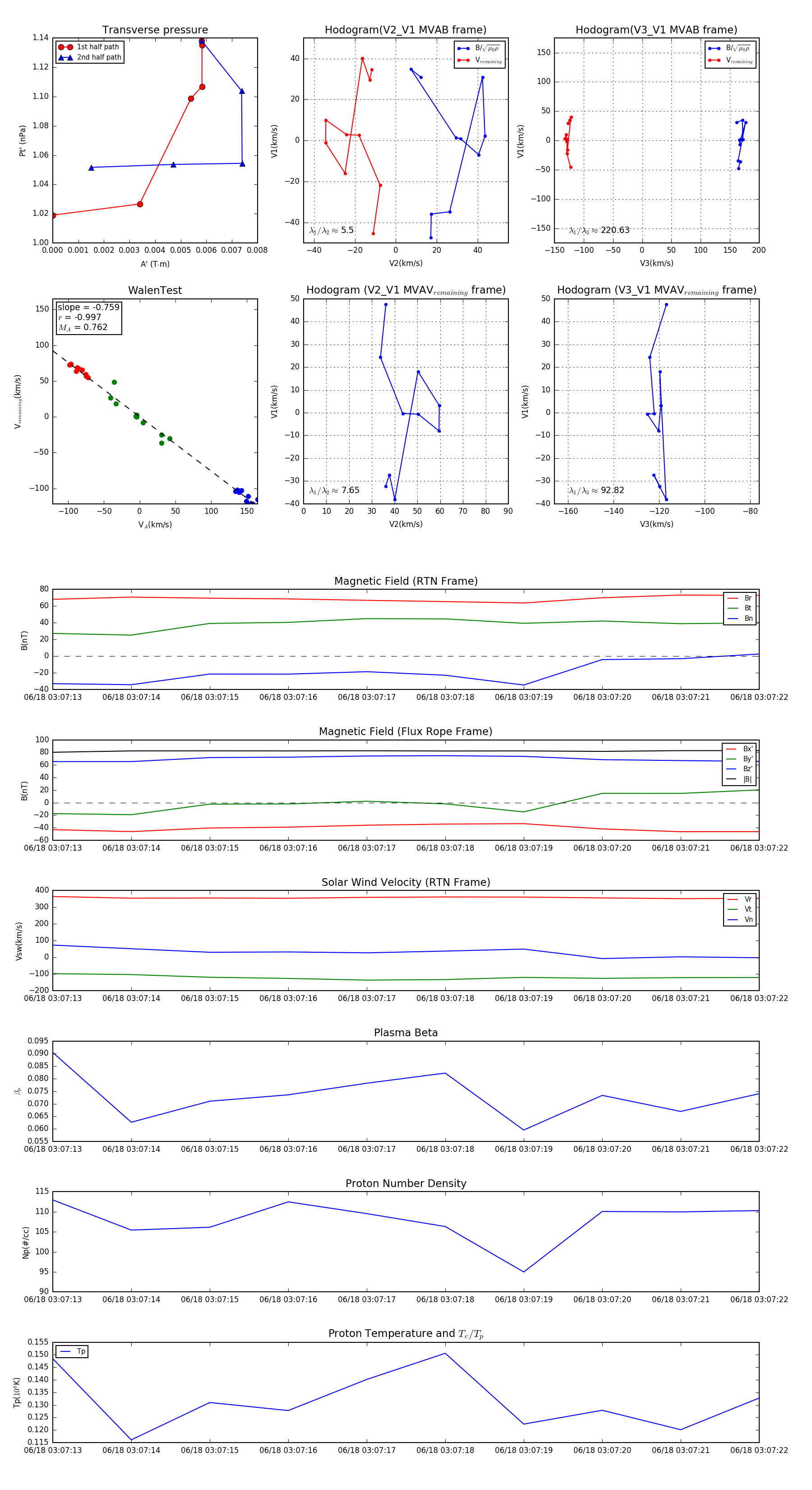
Flux Rope in 2023

Flux Rope Event 2023-06-18 03:07:13 ~ 2023-06-18 03:07:22 (10 seconds)


plot