HOME   LIST
‹–   –›

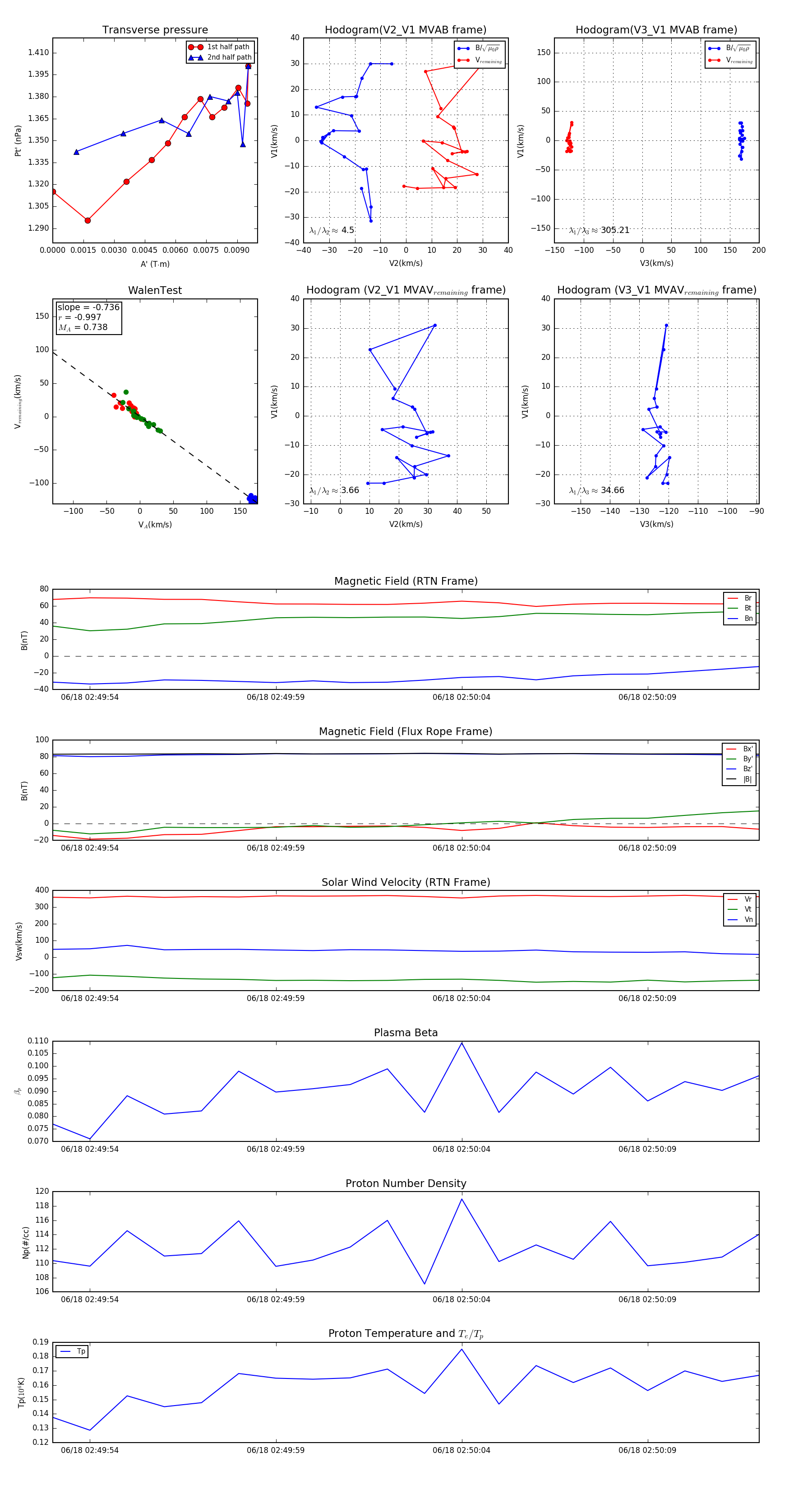
Flux Rope in 2023

Flux Rope Event 2023-06-18 02:49:53 ~ 2023-06-18 02:50:12 (20 seconds)


plot