HOME   LIST
‹–   –›

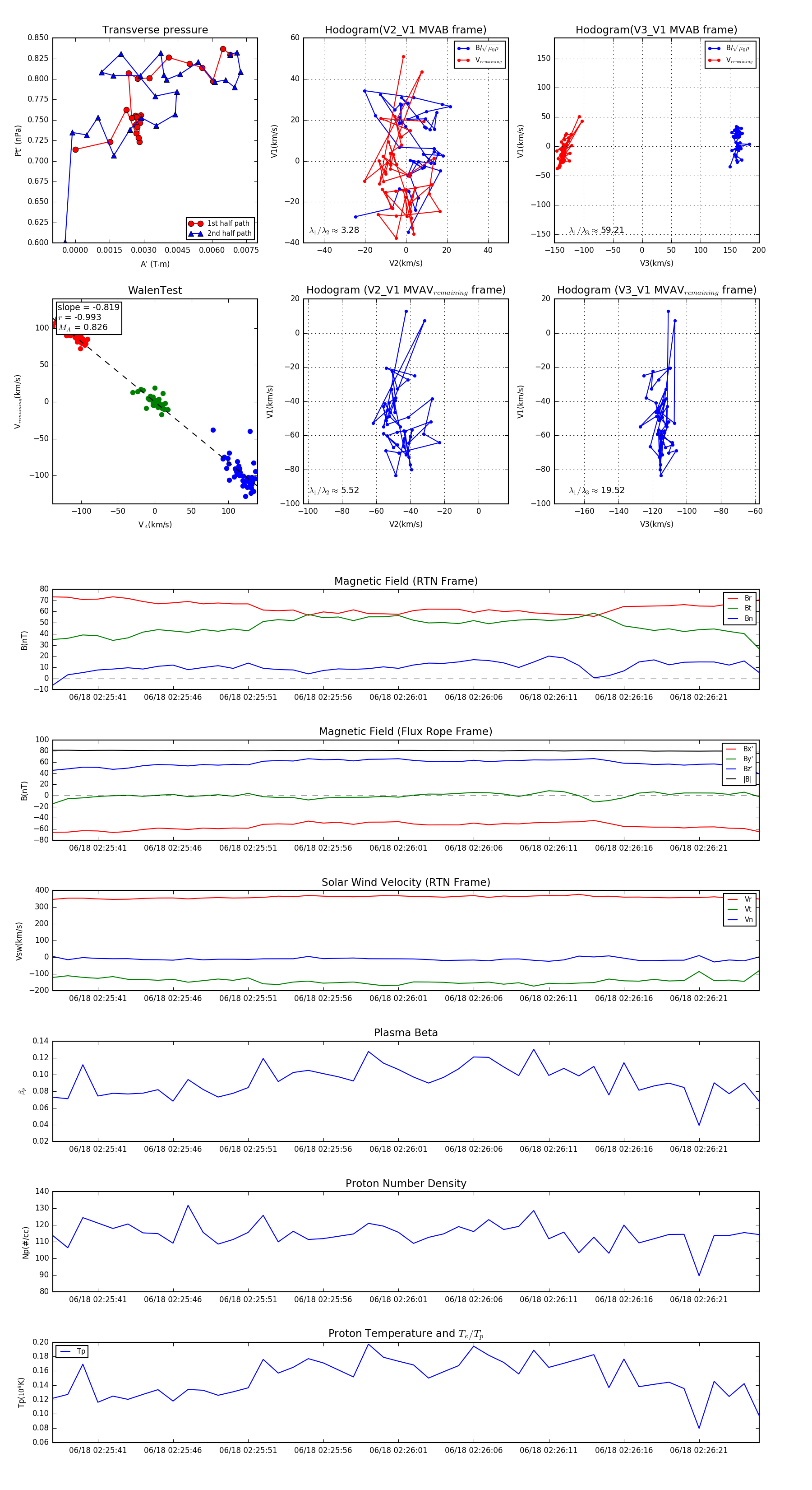
Flux Rope in 2023

Flux Rope Event 2023-06-18 02:25:38 ~ 2023-06-18 02:26:25 (48 seconds)


plot