HOME   LIST
‹–   –›

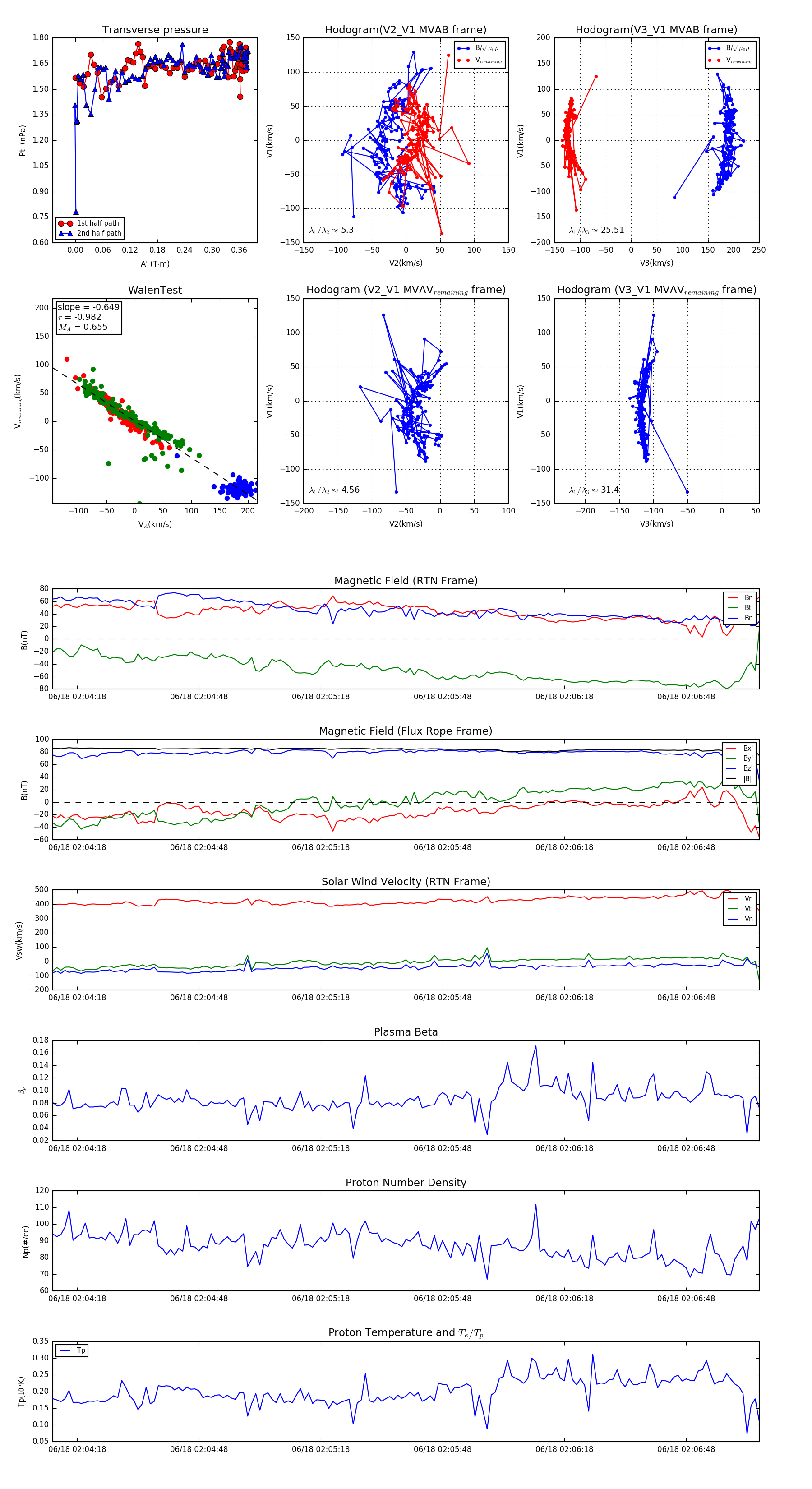
Flux Rope in 2023

Flux Rope Event 2023-06-18 02:04:12 ~ 2023-06-18 02:07:06 (175 seconds)


plot