HOME   LIST
‹–   –›

Flux Rope in 2023

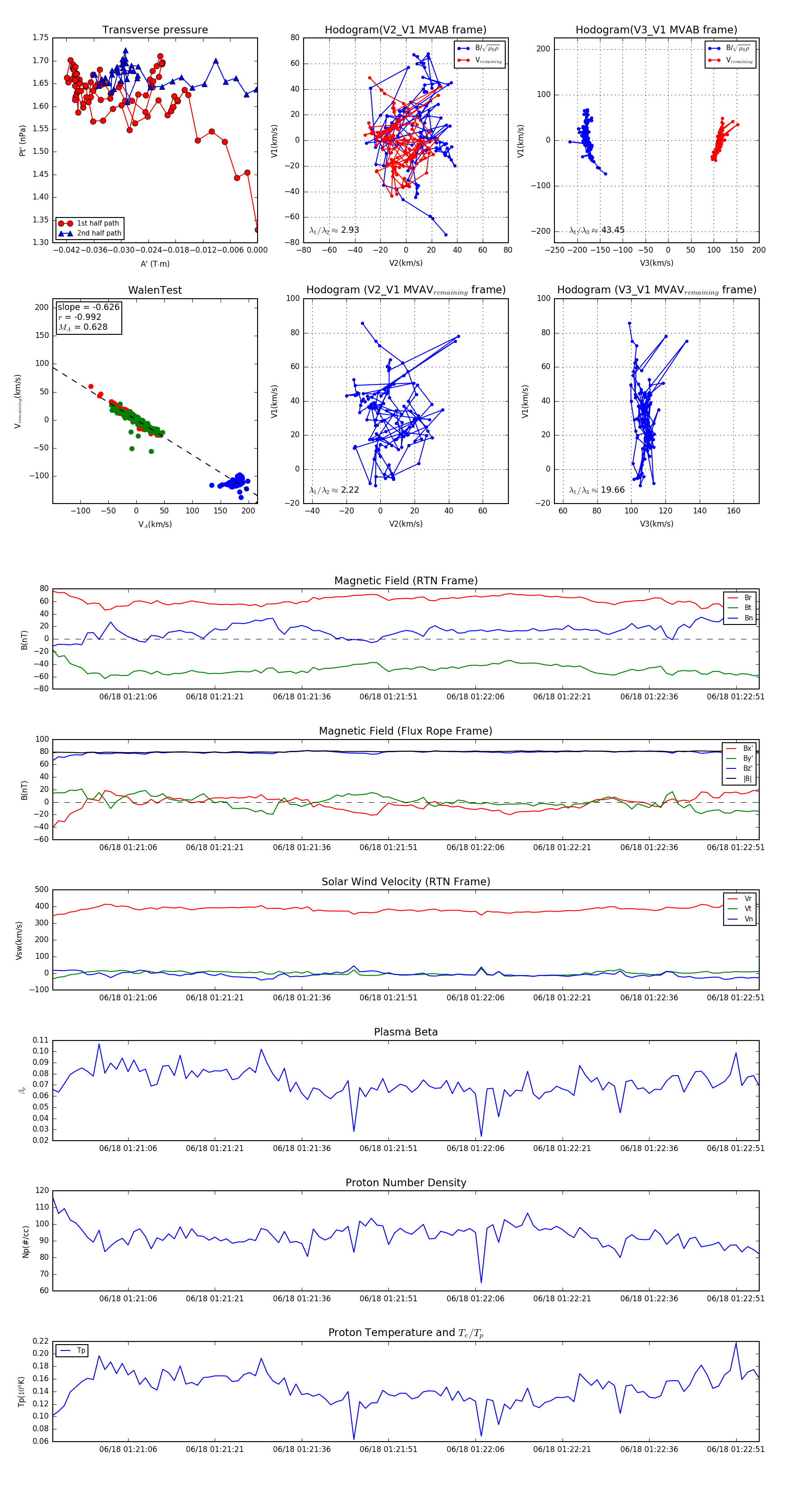
Flux Rope Event 2023-06-18 01:20:53 ~ 2023-06-18 01:22:55 (123 seconds)


plot