HOME   LIST
‹–   –›

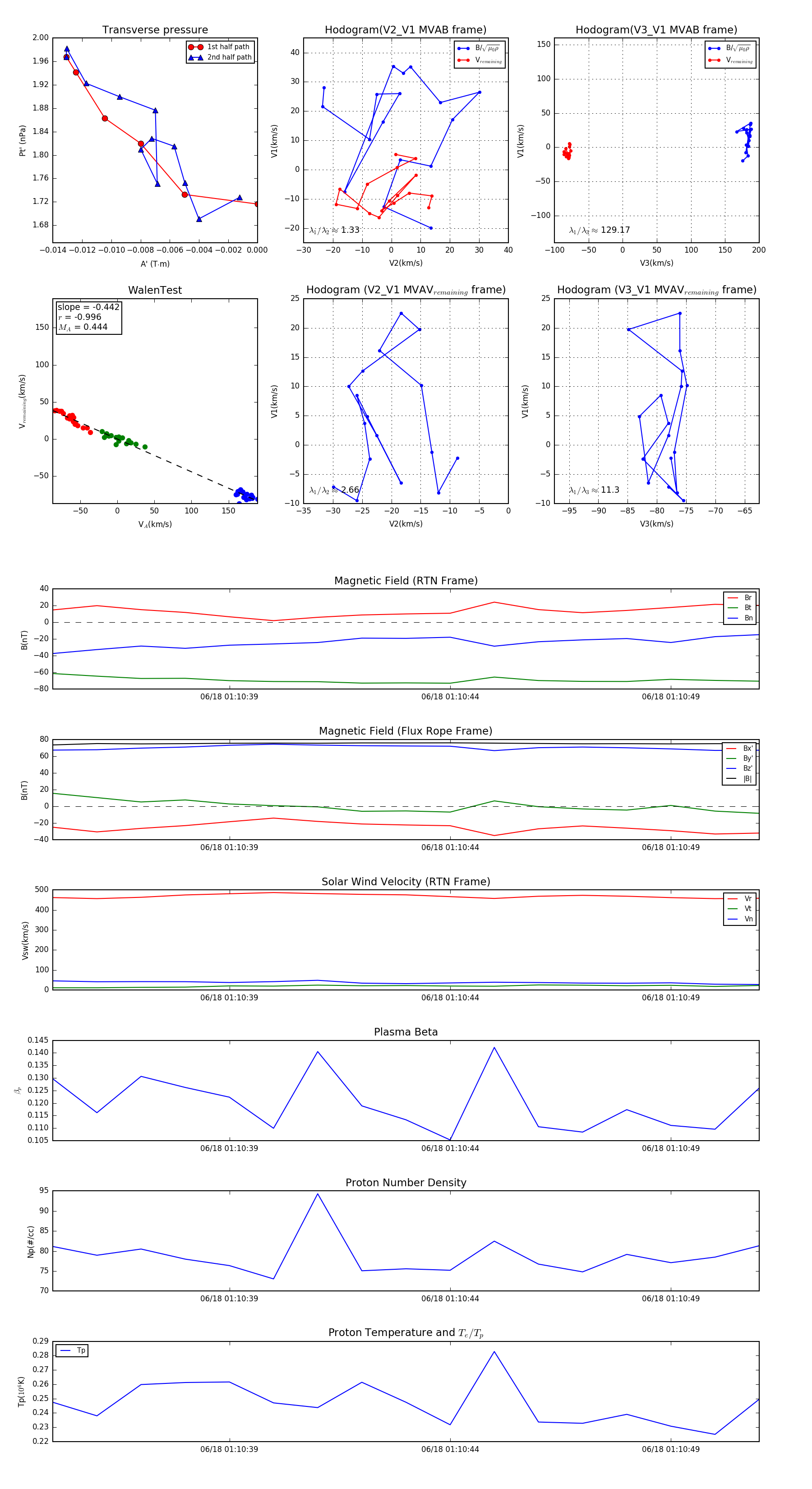
Flux Rope in 2023

Flux Rope Event 2023-06-18 01:10:35 ~ 2023-06-18 01:10:51 (17 seconds)


plot